WARNING:
JavaScript is turned OFF. None of the links on this concept map will
work until it is reactivated.
If you need help turning JavaScript On, click here.
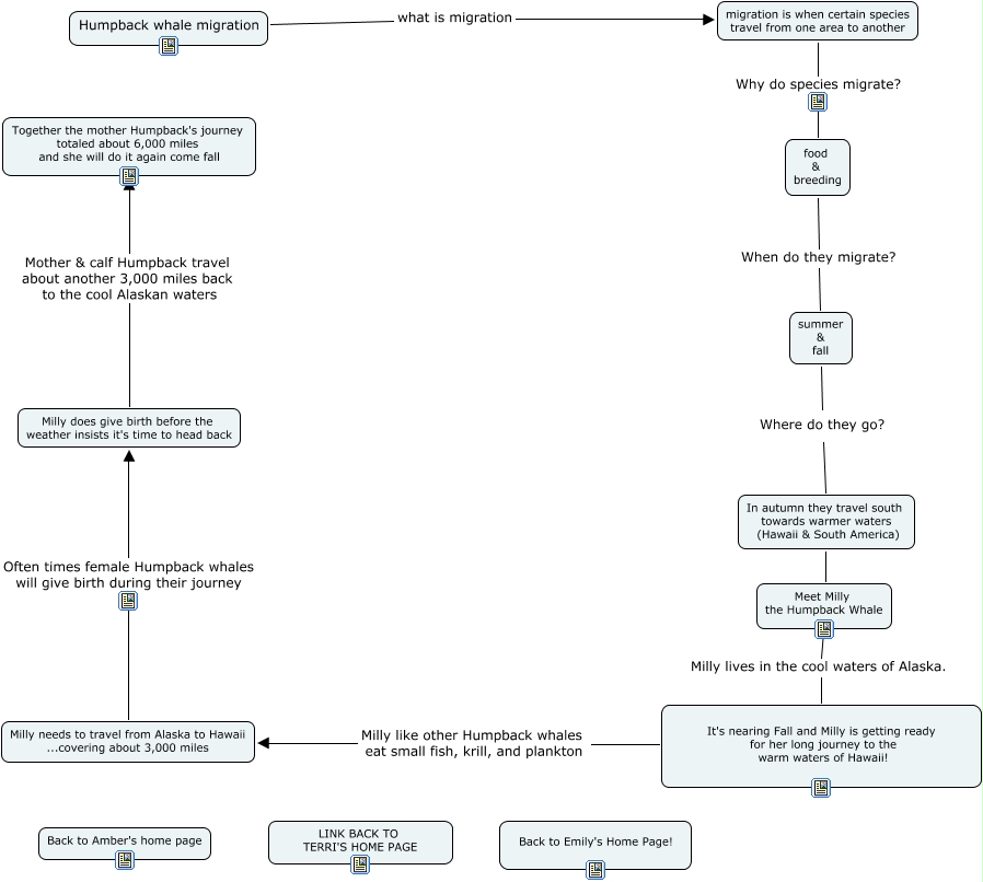
This Concept Map, created with IHMC CmapTools, has information related to: Untitled 3, Milly needs to travel from Alaska to Hawaii ...covering about 3,000 miles Often times female Humpback whales will give birth during their journey Milly does give birth before the weather insists it's time to head back, It's nearing Fall and Milly is getting ready for her long journey to the warm waters of Hawaii! Milly like other Humpback whales eat small fish, krill, and plankton Milly needs to travel from Alaska to Hawaii ...covering about 3,000 miles, migration is when certain species travel from one area to another Why do species migrate? food & breeding, Humpback whale migration what is migration migration is when certain species travel from one area to another, food & breeding When do they migrate? summer & fall, Milly does give birth before the weather insists it's time to head back Mother & calf Humpback travel about another 3,000 miles back to the cool Alaskan waters Together the mother Humpback's journey totaled about 6,000 miles and she will do it again come fall, summer & fall Where do they go? In autumn they travel south towards warmer waters (Hawaii & South America), Meet Milly the Humpback Whale Milly lives in the cool waters of Alaska. It's nearing Fall and Milly is getting ready for her long journey to the warm waters of Hawaii!, In autumn they travel south towards warmer waters (Hawaii & South America) Meet Milly the Humpback Whale