WARNING:
JavaScript is turned OFF. None of the links on this concept map will
work until it is reactivated.
If you need help turning JavaScript On, click here.
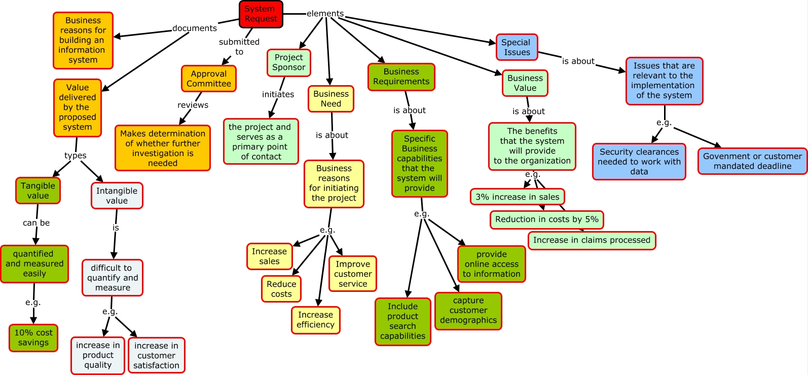
This Concept Map, created with IHMC CmapTools, has information related to: System Request, Value delivered by the proposed system types Intangible value, Intangible value is difficult to quantify and measure, Business Need is about Business reasons for initiating the project, quantified and measured easily e.g. 10% cost savings, System Request elements Project Sponsor, Approval Committee reviews Makes determination of whether further investigation is needed, The benefits that the system will provide to the organization e.g. Increase in claims processed, System Request elements Business Requirements, difficult to quantify and measure e.g. increase in product quality, Special Issues is about Issues that are relevant to the implementation of the system, System Request documents Business reasons for building an information system, Issues that are relevant to the implementation of the system e.g. Security clearances needed to work with data, System Request elements Business Need, The benefits that the system will provide to the organization e.g. 3% increase in sales, Business Requirements is about Specific Business capabilities that the system will provide, Business reasons for initiating the project e.g. Increase sales, Business reasons for initiating the project e.g. Reduce costs, System Request submitted to Approval Committee, Business Value is about The benefits that the system will provide to the organization, Project Sponsor initiates the project and serves as a primary point of contact