WARNING:
JavaScript is turned OFF. None of the links on this concept map will
work until it is reactivated.
If you need help turning JavaScript On, click here.
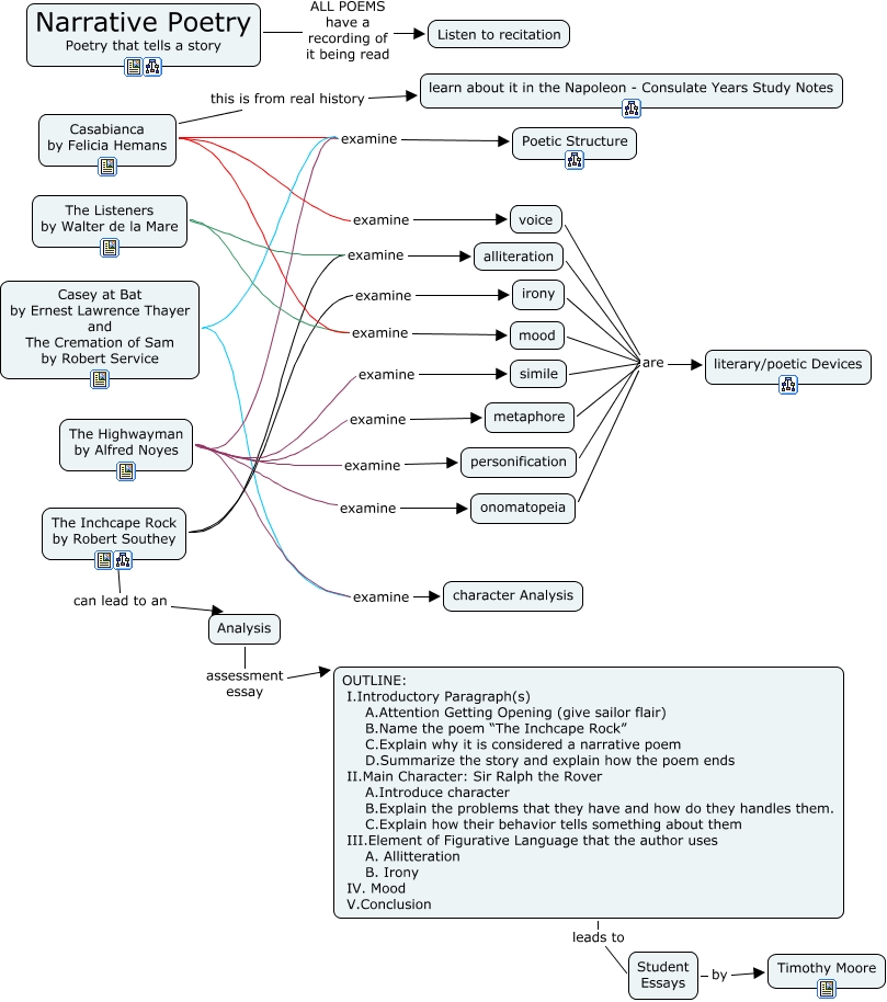
This Concept Map, created with IHMC CmapTools, has information related to: Narrative Poetry, metaphore are literary/poetic Devices, The Inchcape Rock by Robert Southey examine irony, Student Essays by Timothy Moore, Narrative Poetry Poetry that tells a story ALL POEMS have a recording of it being read Listen to recitation, OUTLINE: I.Introductory Paragraph(s) A.Attention Getting Opening (give sailor flair) B.Name the poem “The Inchcape Rock” C.Explain why it is considered a narrative poem D.Summarize the story and explain how the poem ends II.Main Character: Sir Ralph the Rover A.Introduce character B.Explain the problems that they have and how do they handles them. C.Explain how their behavior tells something about them III.Element of Figurative Language that the author uses A. Allitteration B. Irony IV. Mood V.Conclusion leads to Student Essays, The Inchcape Rock by Robert Southey examine alliteration, voice are literary/poetic Devices, Casabianca by Felicia Hemans this is from real history learn about it in the Napoleon - Consulate Years Study Notes, onomatopeia are literary/poetic Devices, Casabianca by Felicia Hemans examine voice, The Inchcape Rock by Robert Southey can lead to an Analysis, simile are literary/poetic Devices, The Highwayman by Alfred Noyes examine onomatopeia, The Listeners by Walter de la Mare examine alliteration, The Highwayman by Alfred Noyes examine simile, The Highwayman by Alfred Noyes examine metaphore, mood are literary/poetic Devices, Casabianca by Felicia Hemans examine mood, The Highwayman by Alfred Noyes examine character Analysis, Analysis assessment essay OUTLINE: I.Introductory Paragraph(s) A.Attention Getting Opening (give sailor flair) B.Name the poem “The Inchcape Rock” C.Explain why it is considered a narrative poem D.Summarize the story and explain how the poem ends II.Main Character: Sir Ralph the Rover A.Introduce character B.Explain the problems that they have and how do they handles them. C.Explain how their behavior tells something about them III.Element of Figurative Language that the author uses A. Allitteration B. Irony IV. Mood V.Conclusion