WARNING:
JavaScript is turned OFF. None of the links on this concept map will
work until it is reactivated.
If you need help turning JavaScript On, click here.
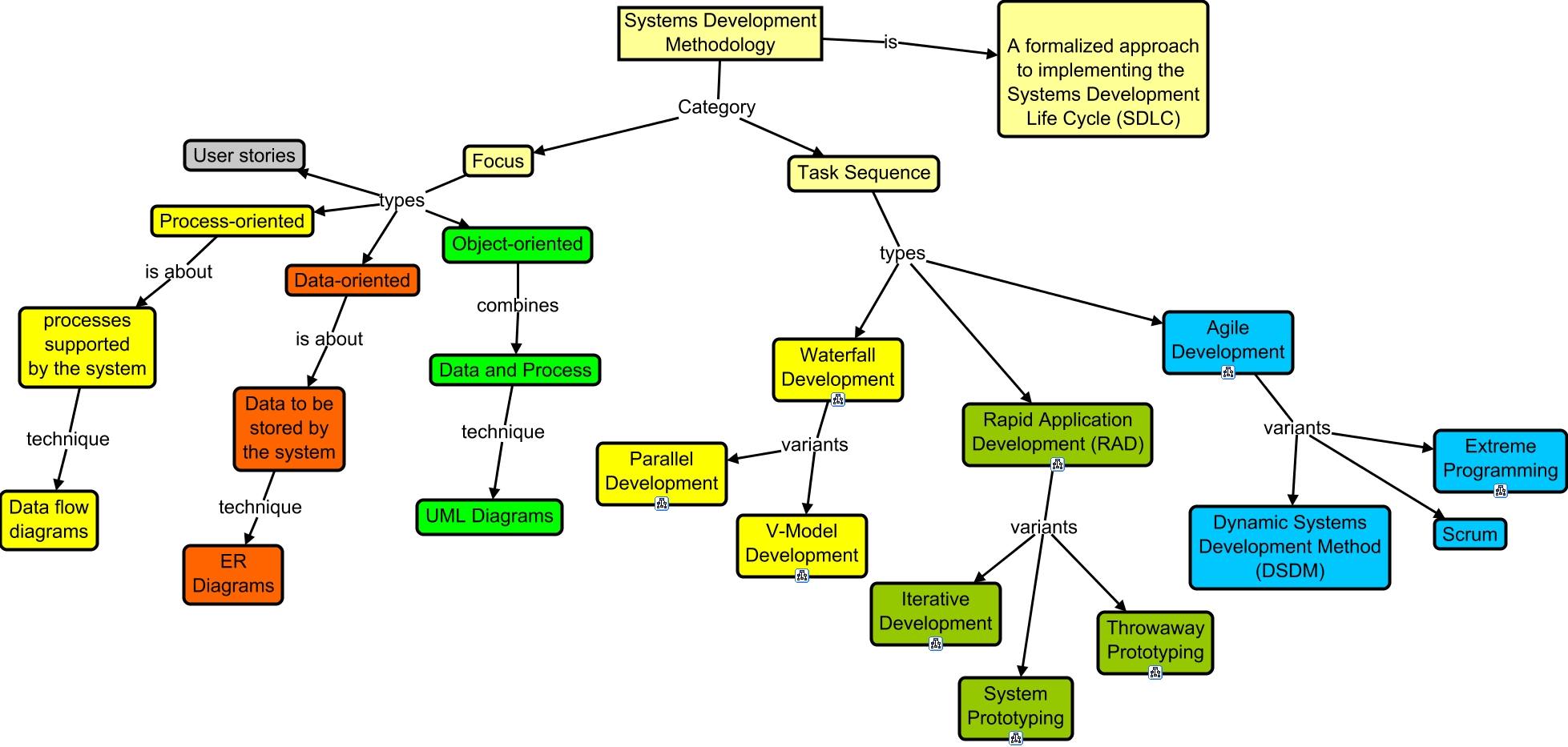
This Concept Map, created with IHMC CmapTools, has information related to: Systems Development Methodologies, Agile Development variants Scrum, Data and Process technique UML Diagrams, Systems Development Methodology is A formalized approach to implementing the Systems Development Life Cycle (SDLC), Task Sequence types Waterfall Development, Focus types User stories, Object-oriented combines Data and Process, Data-oriented is about Data to be stored by the system, Systems Development Methodology Category Focus, Rapid Application Development (RAD) variants Iterative Development, Focus types Object-oriented, Waterfall Development variants V-Model Development, Task Sequence types Agile Development, processes supported by the system technique Data flow diagrams, Waterfall Development variants Parallel Development, Rapid Application Development (RAD) variants System Prototyping, Agile Development variants Dynamic Systems Development Method (DSDM), Rapid Application Development (RAD) variants Throwaway Prototyping, Agile Development variants Extreme Programming, Process-oriented is about processes supported by the system, Focus types Data-oriented