WARNING:
JavaScript is turned OFF. None of the links on this concept map will
work until it is reactivated.
If you need help turning JavaScript On, click here.
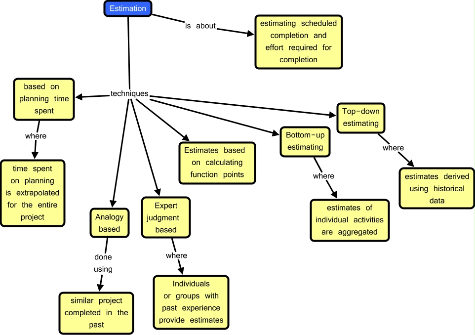
This Concept Map, created with IHMC CmapTools, has information related to: Estimation, Estimation techniques Top-down estimating, Estimation techniques Estimates based on calculating function points, Estimation is about estimating scheduled completion and effort required for completion, Bottom-up estimating where estimates of individual activities are aggregated, Expert judgment based where Individuals or groups with past experience provide estimates, Estimation techniques Analogy based, Top-down estimating where estimates derived using historical data, Estimation techniques based on planning time spent, Analogy based done using similar project completed in the past, Estimation techniques Expert judgment based, Estimation techniques Bottom-up estimating, based on planning time spent where time spent on planning is extrapolated for the entire project