WARNING:
JavaScript is turned OFF. None of the links on this concept map will
work until it is reactivated.
If you need help turning JavaScript On, click here.
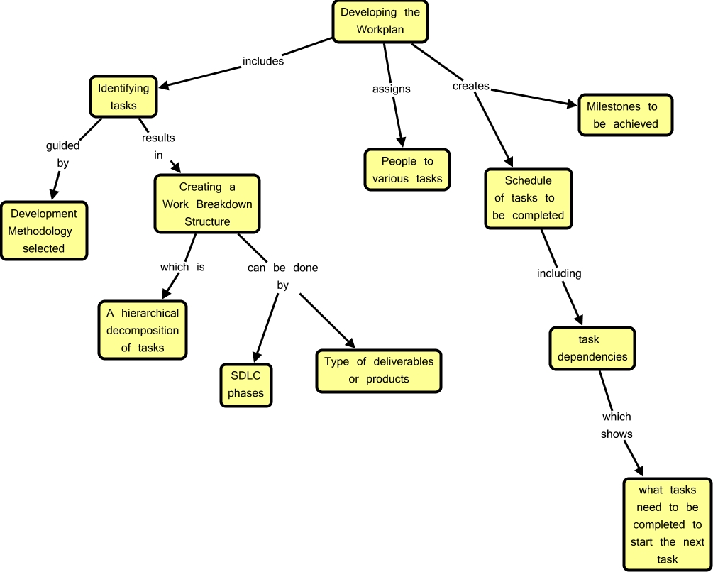
This Concept Map, created with IHMC CmapTools, has information related to: Developing the work plan, Developing the Workplan assigns People to various tasks, Creating a Work Breakdown Structure which is A hierarchical decomposition of tasks, Identifying tasks guided by Development Methodology selected, Developing the Workplan creates Schedule of tasks to be completed, Identifying tasks results in Creating a Work Breakdown Structure, Developing the Workplan creates Milestones to be achieved, task dependencies which shows what tasks need to be completed to start the next task, Creating a Work Breakdown Structure can be done by SDLC phases, Developing the Workplan includes Identifying tasks, Schedule of tasks to be completed including task dependencies, Creating a Work Breakdown Structure can be done by Type of deliverables or products