WARNING:
JavaScript is turned OFF. None of the links on this concept map will
work until it is reactivated.
If you need help turning JavaScript On, click here.
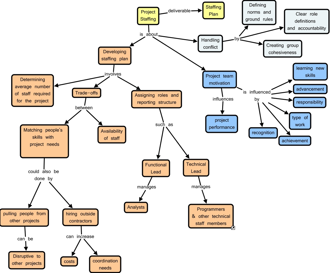
This Concept Map, created with IHMC CmapTools, has information related to: Project Staffing, Project team motivation is influenced by responsibility, Project team motivation is influenced by advancement, Project team motivation is influenced by recognition, Matching people's skills with project needs could also be done by pulling people from other projects, Trade-offs between Matching people's skills with project needs, Project Staffing is about Handling conflict, Handling conflict by Defining norms and ground rules, pulling people from other projects can be Disruptive to other projects, Developing staffing plan involves Assigning roles and reporting structure, Matching people's skills with project needs could also be done by hiring outside contractors, Project team motivation influences project performance, Handling conflict by Creating group cohesiveness, Project Staffing is about Developing staffing plan, Assigning roles and reporting structure such as Technical Lead, Project team motivation is influenced by type of work, Project team motivation is influenced by achievement, Technical Lead manages Programmers & other technical staff members, Project team motivation is influenced by learning new skills, hiring outside contractors can increase coordination needs, Developing staffing plan involves Trade-offs