WARNING:
JavaScript is turned OFF. None of the links on this concept map will
work until it is reactivated.
If you need help turning JavaScript On, click here.
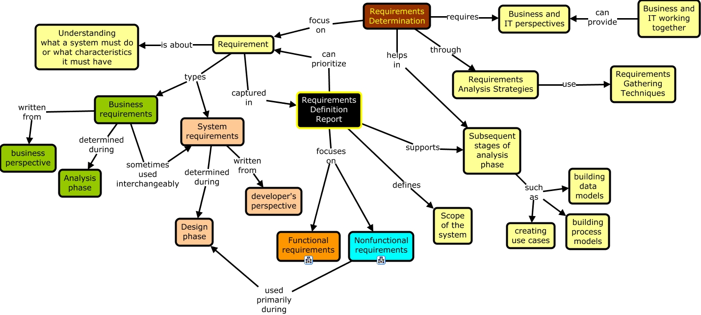
This Concept Map, created with IHMC CmapTools, has information related to: Requirements Determination, Requirements Definition Report focuses on Functional requirements, Subsequent stages of analysis phase such as creating use cases, Nonfunctional requirements used primarily during Design phase, Business requirements written from business perspective, Subsequent stages of analysis phase such as building data models, Requirement types Business requirements, Subsequent stages of analysis phase such as building process models, Business requirements determined during Analysis phase, Requirements Definition Report supports Subsequent stages of analysis phase, Requirements Determination through Requirements Analysis Strategies, Requirements Definition Report focuses on Nonfunctional requirements, Business requirements sometimes used interchangeably System requirements, Requirements Determination requires Business and IT perspectives, System requirements determined during Design phase, Requirements Definition Report can prioritize Requirement, Requirement is about Understanding what a system must do or what characteristics it must have, Requirement types System requirements, Requirement captured in Requirements Definition Report, System requirements written from developer's perspective, Requirements Determination focus on Requirement