WARNING:
JavaScript is turned OFF. None of the links on this concept map will
work until it is reactivated.
If you need help turning JavaScript On, click here.
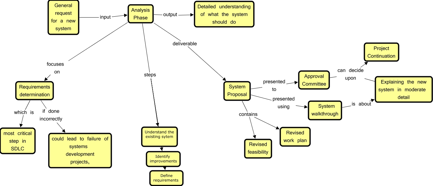
This Concept Map, created with IHMC CmapTools, has information related to: Overview of Analysis Phase, System Proposal contains Revised feasibility, Explaining the new system in moderate detail can decide upon Project Continuation, Analysis Phase output Detailed understanding of what the system should do, System Proposal presented using System walkthrough, Analysis Phase steps Identify improvements, Approval Committee can decide upon Project Continuation, Analysis Phase steps Understand the existing sytem, General request for a new system input Analysis Phase, System Proposal presented to Approval Committee, Requirements determination which is most critical step in SDLC, Requirements determination if done incorrectly could lead to failure of systems development projects,, Analysis Phase deliverable System Proposal, Analysis Phase steps Define requirements, Analysis Phase focuses on Requirements determination, System Proposal contains Revised work plan, System walkthrough is about Explaining the new system in moderate detail