WARNING:
JavaScript is turned OFF. None of the links on this concept map will
work until it is reactivated.
If you need help turning JavaScript On, click here.
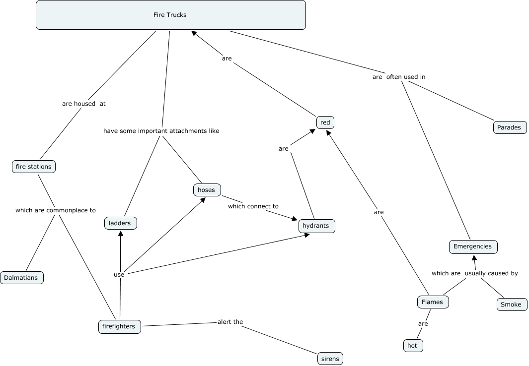
This Concept Map, created with IHMC CmapTools, has information related to: Fire Truck, firefighters use hoses, hoses have some important attachments like ladders, Flames are red, Fire Trucks have some important attachments like ladders, firefighters use hydrants, Fire Trucks are often used in Emergencies, hoses which connect to hydrants, firefighters alert the sirens, Smoke which are usually caused by Emergencies, Fire Trucks are housed at fire stations, Fire Trucks are often used in Parades, firefighters use ladders, hydrants are red, red are Fire Trucks, Flames are hot, fire stations which are commonplace to firefighters, fire stations which are commonplace to Dalmatians, Flames which are usually caused by Emergencies