WARNING:
JavaScript is turned OFF. None of the links on this concept map will
work until it is reactivated.
If you need help turning JavaScript On, click here.
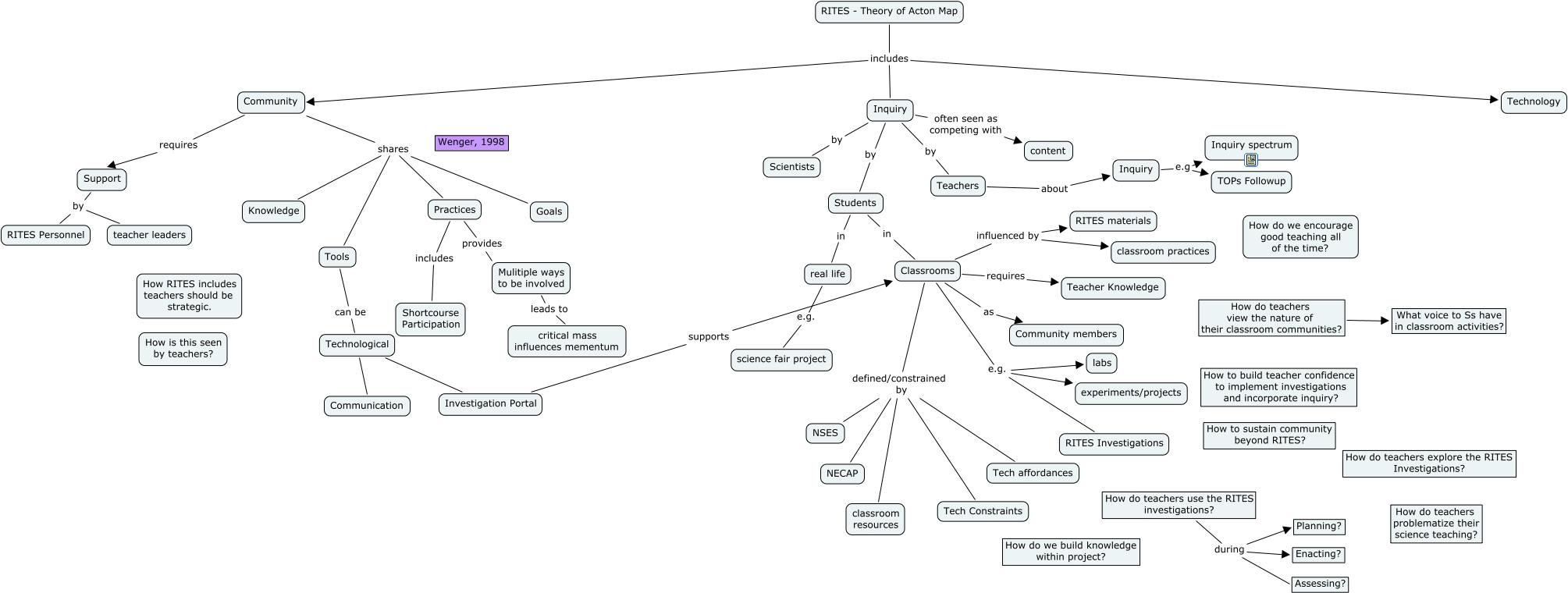
This Concept Map, created with IHMC CmapTools, has information related to: Theory of Action Discussions, Classrooms as Community members, Support by teacher leaders, Classrooms defined/constrained by NECAP, Technological Investigation Portal, Technological Communication, Community shares Tools, How do teachers use the RITES investigations? during Assessing?, Community shares Knowledge, Community requires Support, Students in real life, Inquiry e.g Inquiry spectrum, Classrooms e.g. experiments/projects, How do teachers use the RITES investigations? during Planning?, Students in Classrooms, Community shares Practices, Practices includes Shortcourse Participation, real life e.g. science fair project, Inquiry e.g TOPs Followup, Classrooms influenced by RITES materials, Mulitiple ways to be involved leads to critical mass influences mementum