WARNING:
JavaScript is turned OFF. None of the links on this concept map will
work until it is reactivated.
If you need help turning JavaScript On, click here.
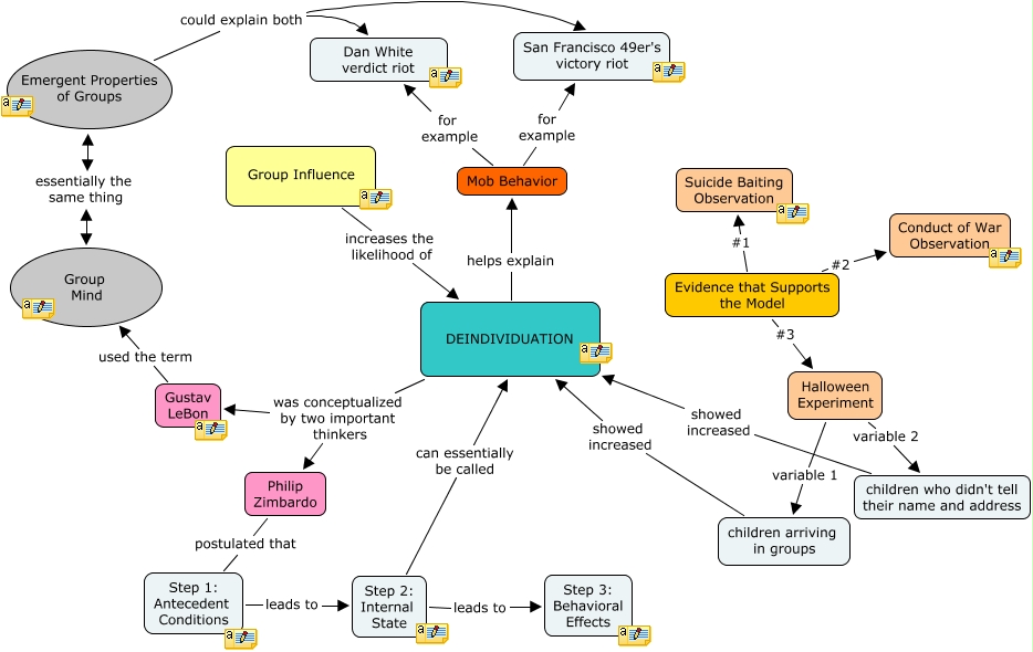
This Concept Map, created with IHMC CmapTools, has information related to: Deindividuation, Mob Behavior for example Dan White verdict riot, Emergent Properties of Groups could explain both San Francisco 49er's victory riot, Step 2: Internal State leads to Step 3: Behavioral Effects, Step 1: Antecedent Conditions leads to Step 2: Internal State, DEINDIVIDUATION helps explain Mob Behavior, Step 2: Internal State can essentially be called DEINDIVIDUATION, Evidence that Supports the Model #2 Conduct of War Observation, DEINDIVIDUATION was conceptualized by two important thinkers Gustav LeBon, Gustav LeBon used the term Group Mind, children arriving in groups showed increased DEINDIVIDUATION, Evidence that Supports the Model #1 Suicide Baiting Observation, Halloween Experiment variable 2 children who didn't tell their name and address, Halloween Experiment variable 1 children arriving in groups, Evidence that Supports the Model #3 Halloween Experiment, Emergent Properties of Groups essentially the same thing Group Mind, Emergent Properties of Groups could explain both Dan White verdict riot, Mob Behavior for example San Francisco 49er's victory riot, DEINDIVIDUATION was conceptualized by two important thinkers Philip Zimbardo, children who didn't tell their name and address showed increased DEINDIVIDUATION, Group Influence increases the likelihood of DEINDIVIDUATION