WARNING:
JavaScript is turned OFF. None of the links on this concept map will
work until it is reactivated.
If you need help turning JavaScript On, click here.
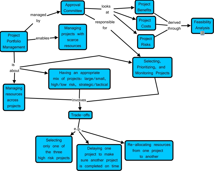
This Concept Map, created with IHMC CmapTools, has information related to: Project Portfolio Management, Project Benefits derived through Feasibility Analysis, Project Portfolio Management is about Having an appropriate mix of projects: large/small, high/low risk, strategic/tactical, Project Portfolio Management enables Managing projects with scarce resources, Project Costs derived through Feasibility Analysis, Trade-offs e.g. Selecting only one of the three high risk projects, Trade-offs e.g. Re-allocating resources from one project to another, Approval Committee looks at Project Benefits, Project Portfolio Management managed by Approval Committee, Having an appropriate mix of projects: large/small, high/low risk, strategic/tactical involves Trade-offs, Project Risks derived through Feasibility Analysis, Managing resources across projects involves Trade-offs, Approval Committee looks at Project Costs, Project Portfolio Management is about Managing resources across projects, Trade-offs e.g. Delaying one project to make sure another project is completed on time, Project Portfolio Management is about Selecting, Prioritizing, and Monitoring Projects, Approval Committee responsible for Selecting, Prioritizing, and Monitoring Projects, Approval Committee looks at Project Risks, Selecting, Prioritizing, and Monitoring Projects involves Trade-offs