WARNING:
JavaScript is turned OFF. None of the links on this concept map will
work until it is reactivated.
If you need help turning JavaScript On, click here.
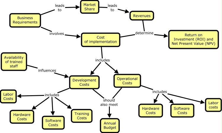
This Concept Map, created with IHMC CmapTools, has information related to: role playing exercise problem structure, Cost of implementation includes Operational Costs, Business Requirements leads to Market Share, Revenues determine Return on Investment (ROI) and Net Present Value (NPV), Operational Costs includes Labor costs, Development Costs should also meet Annual Budget, Business Requirements involves Cost of implementation, Development Costs includes Labor Costs, Development Costs includes Hardware Costs, Development Costs includes Training Costs, Availability of trained staff influences Development Costs, Market Share leads to Revenues, Operational Costs includes Hardware Costs, Operational Costs should also meet Annual Budget, Development Costs includes Software Costs, Cost of implementation determine Return on Investment (ROI) and Net Present Value (NPV), Operational Costs includes Software Costs, Cost of implementation includes Development Costs