WARNING:
JavaScript is turned OFF. None of the links on this concept map will
work until it is reactivated.
If you need help turning JavaScript On, click here.
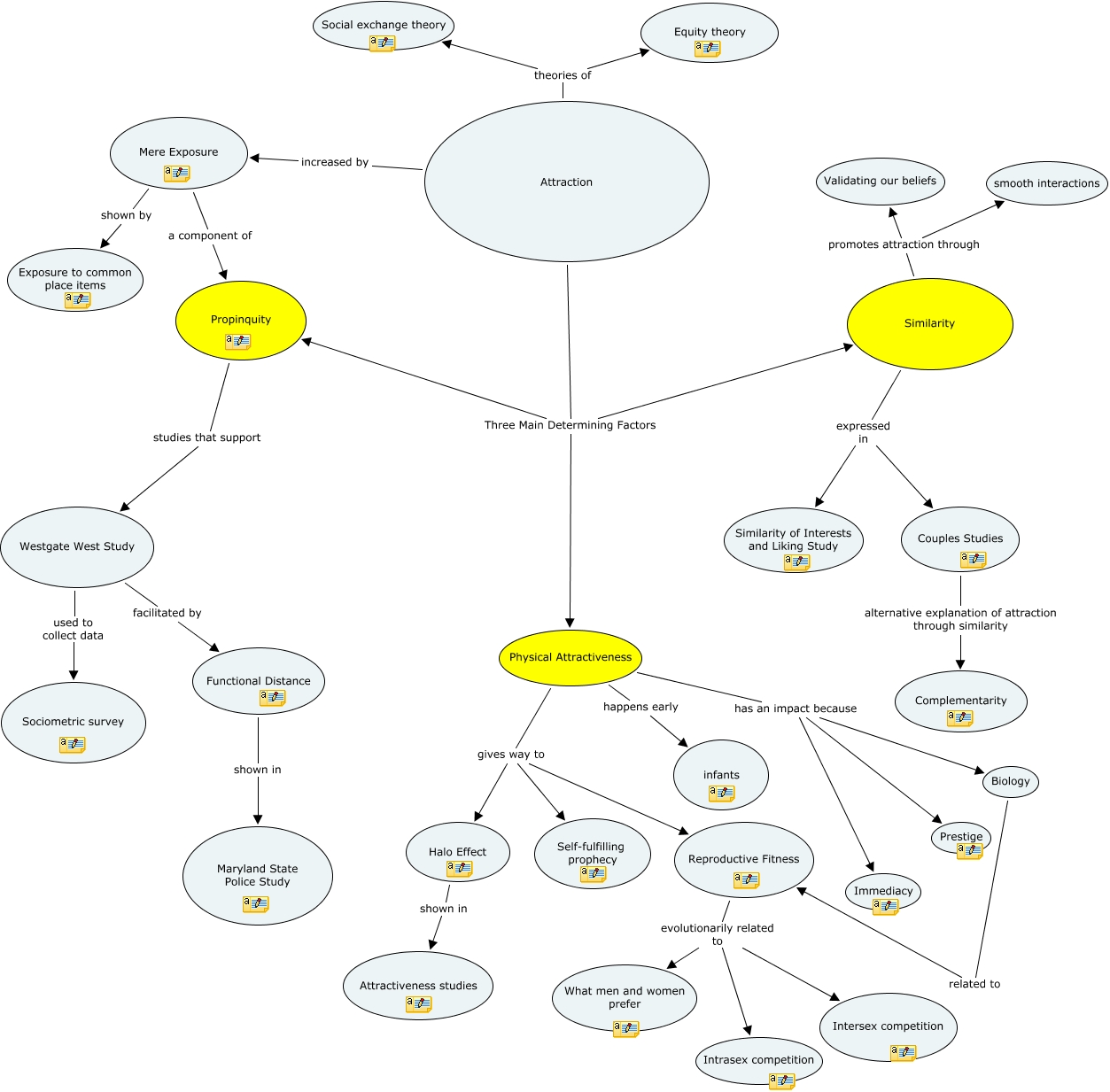
This Concept Map, created with IHMC CmapTools, has information related to: Attraction, Physical Attractiveness has an impact because Immediacy, Propinquity studies that support Westgate West Study, Physical Attractiveness gives way to Halo Effect, Attraction theories of Equity theory, Attraction Three Main Determining Factors Similarity, Mere Exposure a component of Propinquity, Physical Attractiveness gives way to Self-fulfilling prophecy, Physical Attractiveness has an impact because Biology, Mere Exposure shown by Exposure to common place items, Physical Attractiveness gives way to Reproductive Fitness, Similarity expressed in Similarity of Interests and Liking Study, Attraction Three Main Determining Factors Physical Attractiveness, Attraction Three Main Determining Factors Propinquity, Physical Attractiveness happens early infants, Similarity promotes attraction through Validating our beliefs, Functional Distance shown in Maryland State Police Study, Similarity promotes attraction through smooth interactions, Couples Studies alternative explanation of attraction through similarity Complementarity, Reproductive Fitness evolutionarily related to Intrasex competition, Halo Effect shown in Attractiveness studies