WARNING:
JavaScript is turned OFF. None of the links on this concept map will
work until it is reactivated.
If you need help turning JavaScript On, click here.
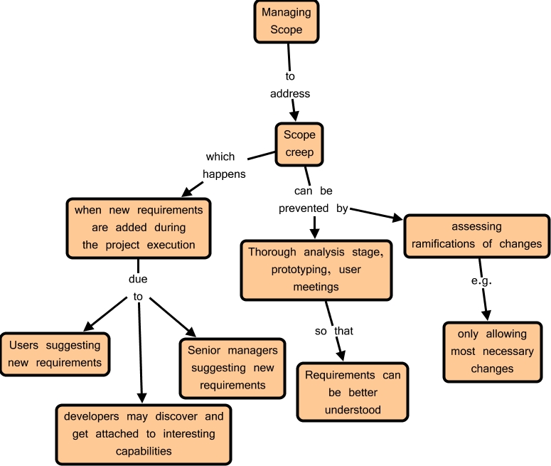
This Concept Map, created with IHMC CmapTools, has information related to: Managing Scope, when new requirements are added during the project execution due to Senior managers suggesting new requirements, assessing ramifications of changes e.g. only allowing most necessary changes, when new requirements are added during the project execution due to Users suggesting new requirements, Scope creep which happens when new requirements are added during the project execution, Managing Scope to address Scope creep, Scope creep can be prevented by Thorough analysis stage, prototyping, user meetings, when new requirements are added during the project execution due to developers may discover and get attached to interesting capabilities, Thorough analysis stage, prototyping, user meetings so that Requirements can be better understood, Scope creep can be prevented by assessing ramifications of changes