WARNING:
JavaScript is turned OFF. None of the links on this concept map will
work until it is reactivated.
If you need help turning JavaScript On, click here.
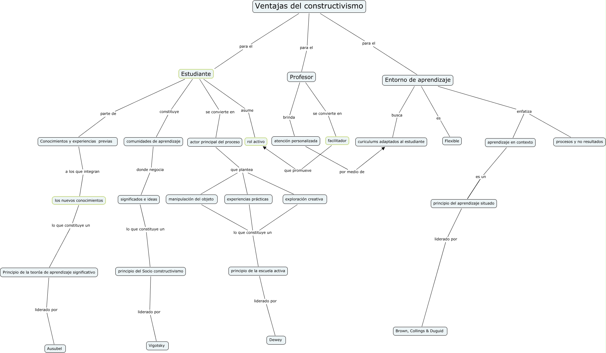
Este Cmap, tiene información relacionada con: ventajas, comunidades de aprendizaje donde negocia significados e ideas, Profesor se convierte en facilitador, principio del aprendizaje situado liderado por Brown, Collings & Duguid, los nuevos conocimientos lo que constituye un Principio de la teoróa de aprendizaje significativo, actor principal del proceso que plantea manipulación del objeto, Ventajas del constructivismo para el Estudiante, experiencias prácticas lo que constituye un principio de la escuela activa, Ventajas del constructivismo para el Profesor, Conocimientos y experiencias previas a los que integran los nuevos conocimientos, principio de la escuela activa liderado por Dewey, Entorno de aprendizaje busca curiculums adaptados al estudiante, aprendizaje en contexto es un principio del aprendizaje situado, actor principal del proceso que plantea exploración creativa, Estudiante parte de Conocimientos y experiencias previas, Entorno de aprendizaje es Flexible, principio del Socio constructivismo liderado por Vigotsky, facilitador que promueve rol activo, actor principal del proceso que plantea experiencias prácticas, Ventajas del constructivismo para el Entorno de aprendizaje, Estudiante constituye comunidades de aprendizaje