WARNING:
JavaScript is turned OFF. None of the links on this concept map will
work until it is reactivated.
If you need help turning JavaScript On, click here.
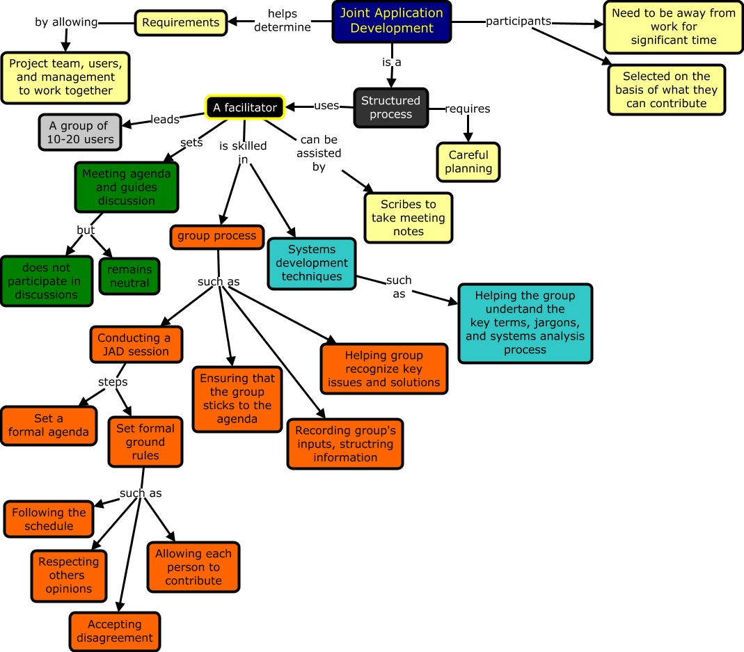
This Concept Map, created with IHMC CmapTools, has information related to: Joint Application Development, Systems development techniques such as Helping the group undertand the key terms, jargons, and systems analysis process, Conducting a JAD session steps Set a formal agenda, Set formal ground rules such as Following the schedule, Structured process requires Careful planning, Joint Application Development participants Selected on the basis of what they can contribute, Meeting agenda and guides discussion but does not participate in discussions, A facilitator sets Meeting agenda and guides discussion, A facilitator can be assisted by Scribes to take meeting notes, group process such as Helping group recognize key issues and solutions, Requirements by allowing Project team, users, and management to work together, group process such as Recording group's inputs, structring information, group process such as Conducting a JAD session, A facilitator is skilled in Systems development techniques, Joint Application Development is a Structured process, group process such as Ensuring that the group sticks to the agenda, Conducting a JAD session steps Set formal ground rules, A facilitator leads A group of 10-20 users, Joint Application Development participants Need to be away from work for significant time, Joint Application Development helps determine Requirements, Meeting agenda and guides discussion but remains neutral