WARNING:
JavaScript is turned OFF. None of the links on this concept map will
work until it is reactivated.
If you need help turning JavaScript On, click here.
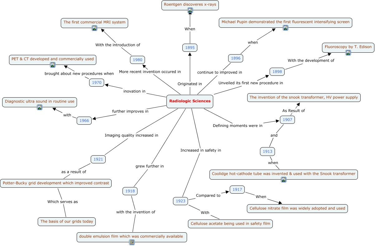
This Concept Map, created with IHMC CmapTools, has information related to: history of radiology, Radiologic Sciences inovation in 1970, 1921 as a result of Potter-Bucky grid development which improved contrast, 1970 brought about new procedures when PET & CT developed and commercially used, Radiologic Sciences Unveiled its first new procedure in 1898, 1918 grew further in Radiologic Sciences, Radiologic Sciences Imaging quality increased in 1921, 1917 When Cellulose nitrate film was widely adopted and used, 1896 when Michael Pupin demonstrated the first fluorescent intensifying screen, Radiologic Sciences Increased in safety in 1923, 1896 continue to improved in Radiologic Sciences, Radiologic Sciences Originated in 1895, 1895 When Roentgen discoveres x-rays, Radiologic Sciences further improves in 1966, 1907 and 1913, 1923 With Cellulose acetate being used in safety film, 1980 With the introduction of The first commercial MRI system, 1913 when Coolidge hot-cathode tube was invented & used with the Snook transformer, 1923 Compared to 1917, 1966 with Diagnostic ultra sound in routine use, 1918 with the invention of double emulsion film which was commercially available