Warning:
JavaScript is turned OFF. None of the links on this page will work until it is reactivated.
If you need help turning JavaScript On, click here.
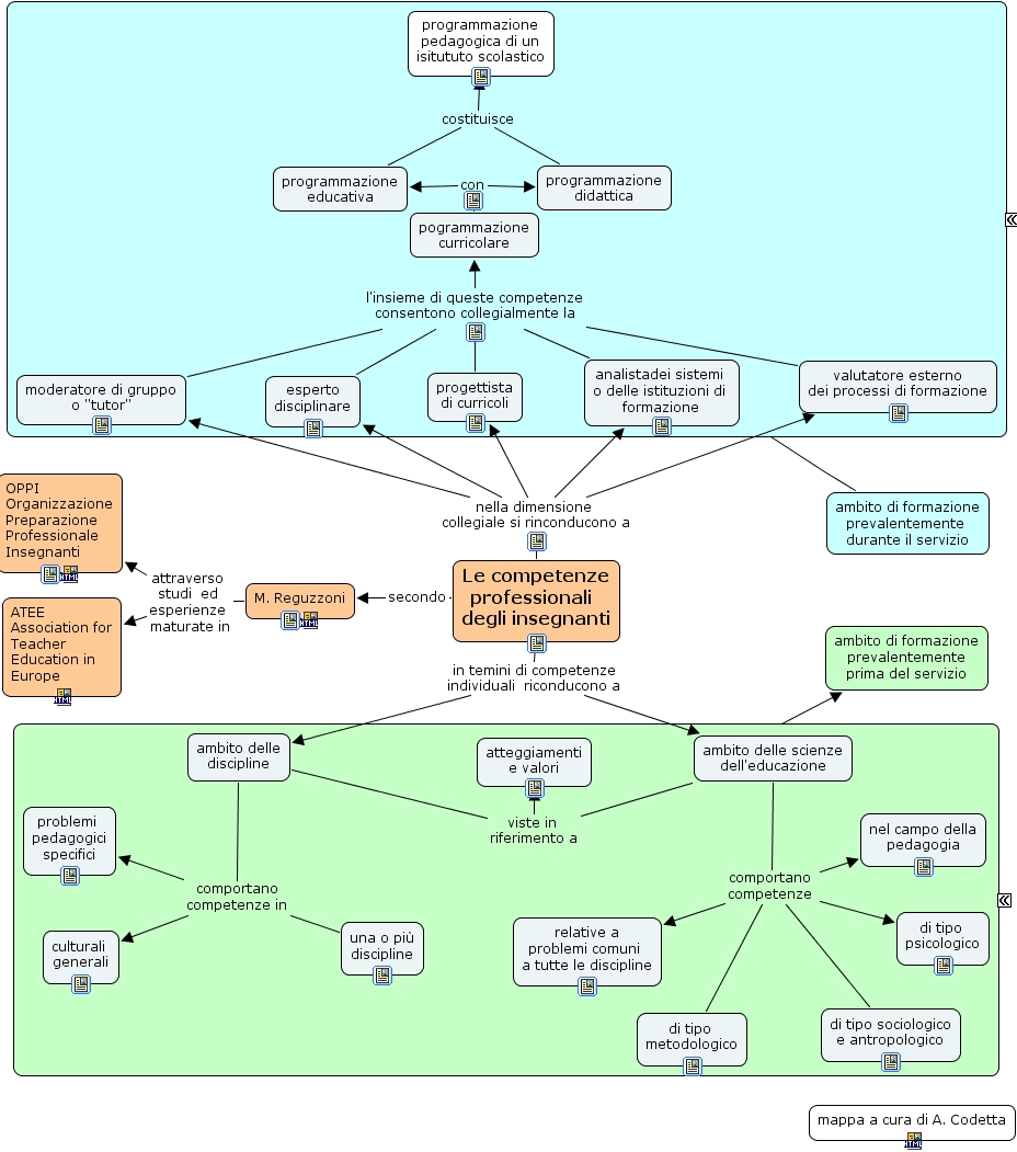
The Concept Map you are trying to access has information related to:
funzione docente, programmazione pedagogica di un isitututo scolastico, mappa a cura di a. codetta, le competenze professionali degli insegnanti, atteggiamenti e valori, di tipo psicologico, ????, problemi pedagogici specifici, una o pi� discipline, relative a problemi comuni a tutte le discipline, programmazione educativa, analistadei sistemi o delle istituzioni di formazione, oppi organizzazione preparazione professionale insegnanti, di tipo sociologico e antropologico, ????, pogrammazione curricolare, di tipo metodologico, nel campo della pedagogia, culturali generali, ambito delle scienze dell'educazione, valutatore esterno dei processi di formazione, programmazione didattica, progettista di curricoli, esperto disciplinare, ambito di formazione prevalentemente prima del servizio, m. reguzzoni, ambito delle discipline, moderatore di gruppo o tutor , ambito di formazione prevalentemente durante il servizio, atee association for teacher education in europe