WARNING:
JavaScript is turned OFF. None of the links on this concept map will
work until it is reactivated.
If you need help turning JavaScript On, click here.
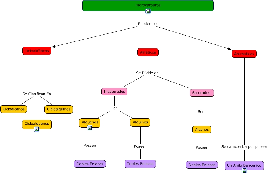
Este Cmap, tiene información relacionada con: ch laynus, Saturados Son Alcanos, Aromaticos Se caracteriza por poseer Un Anilo Bencénico, Alquenos Possen Dobles Enlaces, Hidrocarburos Pueden ser Alifáticos, Alifáticos Se Divide en Insaturados, Cicloalifáticos Se Clasifican En Cicloalquinos, Alcanos Poseen Dobles Enlaces, Insaturados Son Alquinos, Cicloalifáticos Se Clasifican En Cicloalquenos, Alifáticos Se Divide en Saturados, Hidrocarburos Pueden ser Cicloalifáticos, Alquinos Poseen Triples Enlaces, Insaturados Son Alquenos, Hidrocarburos Pueden ser Aromaticos, Cicloalifáticos Se Clasifican En Cicloalcanos