WARNING:
JavaScript is turned OFF. None of the links on this concept map will
work until it is reactivated.
If you need help turning JavaScript On, click here.
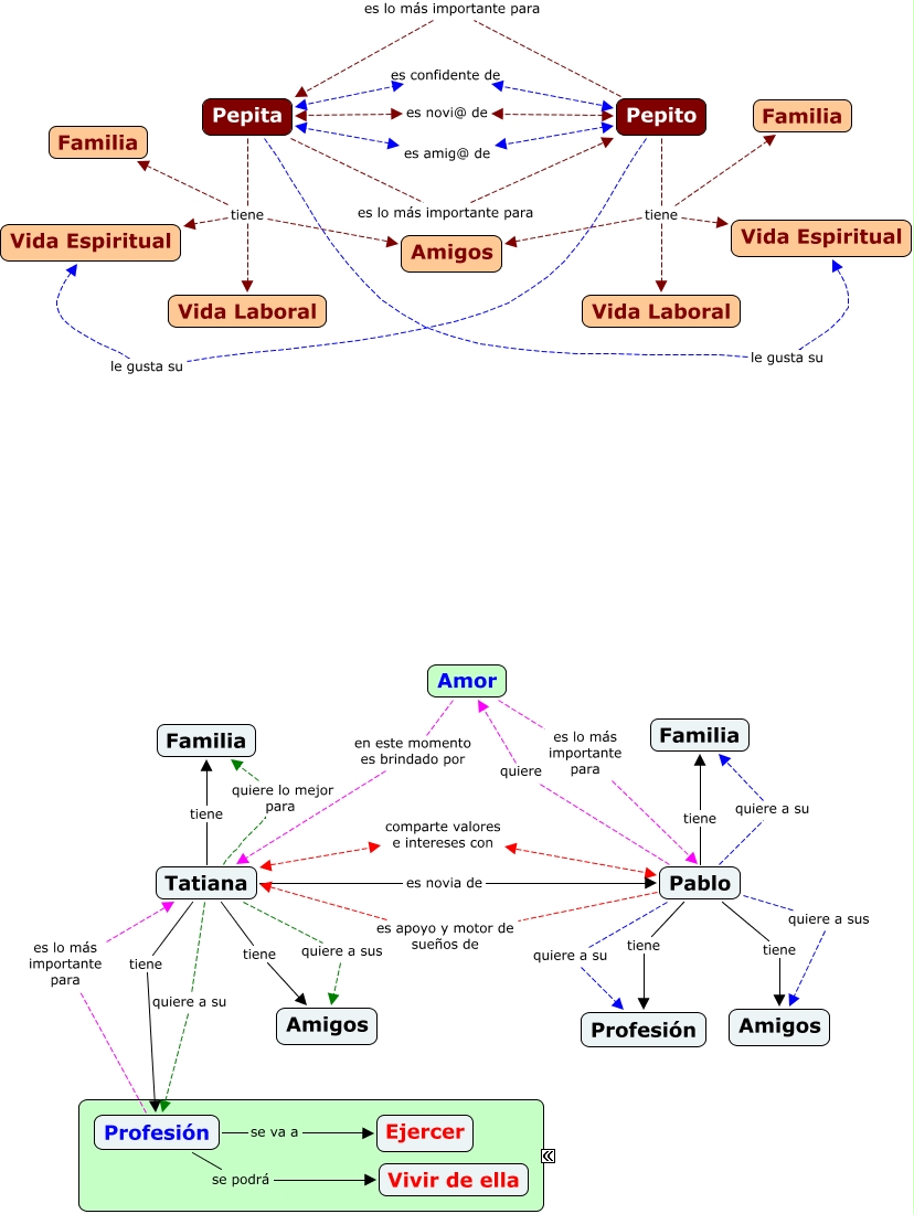
Este Cmap, tiene información relacionada con: TATIANA, Tatiana tiene Profesión, Profesión es lo más importante para Tatiana, Pablo es apoyo y motor de sueños de Tatiana, Pepito tiene Familia, Tatiana tiene Amigos, Pepito es lo más importante para Pepita, Pepita tiene Familia, Amor es lo más importante para Pablo, Pepita es novi@ de Pepito, Pablo tiene Profesión, Pepita es confidente de Pepito, Profesión se va a Ejercer, Tatiana quiere a sus Amigos, Amor en este momento es brindado por Tatiana, Profesión se podrá Vivir de ella, Pablo tiene Amigos, Pepita tiene Vida Laboral, Pepito tiene Vida Laboral, Pablo quiere a sus Amigos, Pepita tiene Amigos