WARNING:
JavaScript is turned OFF. None of the links on this concept map will
work until it is reactivated.
If you need help turning JavaScript On, click here.
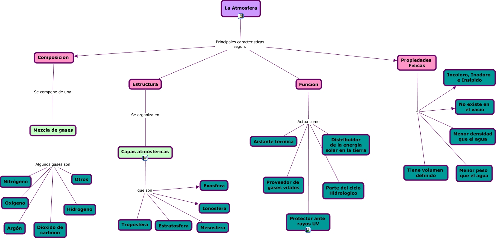
Este Cmap, tiene información relacionada con: La Atmosfera 2, Funcion Actua como Protector ante rayos UV, Mezcla de gases Algunos gases son Argón, Capas atmosfericas que son Estratosfera, Propiedades Fisicas - No existe en el vacio, Mezcla de gases Algunos gases son Nitrógeno, La Atmosfera Principales caracteristicas segun: Propiedades Fisicas, Funcion Actua como Parte del ciclo Hidrologico, La Atmosfera Principales caracteristicas segun: Estructura, Composicion Se compone de una Mezcla de gases, Capas atmosfericas que son Exosfera, Funcion Actua como Aislante termica, Capas atmosfericas que son Mesosfera, Funcion Actua como Proveedor de gases vitales, Mezcla de gases Algunos gases son Hidrogeno, Propiedades Fisicas - Tiene volumen definido, Funcion Actua como Distribuidor de la energia solar en la tierra, Estructura Se organiza en Capas atmosfericas, Capas atmosfericas que son Troposfera, Propiedades Fisicas - Menor densidad que el agua, Mezcla de gases Algunos gases son Dioxido de carbono