WARNING:
JavaScript is turned OFF. None of the links on this concept map will
work until it is reactivated.
If you need help turning JavaScript On, click here.
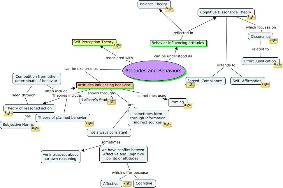
This Concept Map, created with IHMC CmapTools, has information related to: Attitudes And Behaviors, Attitudes influencing behavior Theories include Theory of planned behavior, Attitudes and Behaviors can be explored as Attitudes influencing behavior, Behavior influencing attitudes reflected in Cognitive Dissonance Theory, Competition from other determinats of behavior seen through Theory of reasoned action, we have conflict betwen Affective and Cognitive points of attitudes which differ because Cognitive, not always consistent sometimes we have conflict betwen Affective and Cognitive points of attitudes, Attitudes and Behaviors can be understood as Behavior influencing attitudes, Cognitive Dissonance Theory extends to Self- Affirmation, Competition from other determinats of behavior often include Attitudes influencing behavior, Theory of reasoned action has Subjective Norms, Attitudes influencing behavior sometimes uses Priming, Dissonance related to Effort Justification, Behavior influencing attitudes reflected in Balance Theory, Attitudes influencing behavior are not always consistent, Cognitive Dissonance Theory extends to Forced Compliance, Attitudes influencing behavior are sometimes form through information indirect sources, we have conflict betwen Affective and Cognitive points of attitudes which differ because Affective, Attitudes and Behaviors associated with Self-Perception Theory, Attitudes influencing behavior Theories include Theory of reasoned action, not always consistent sometimes we introspect about our own reasoning