WARNING:
JavaScript is turned OFF. None of the links on this concept map will
work until it is reactivated.
If you need help turning JavaScript On, click here.
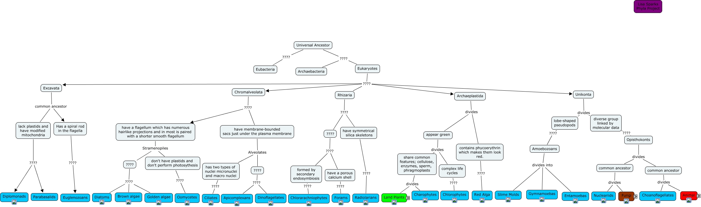
This Concept Map, created with IHMC CmapTools, has information related to: Lisa Sparks, capsule contains peristome, Fungi use absorbtion, sporophylls can either be homosporous, heterosporous two types produced called megaspores, sporophylls the two types called strobilli, Ecdysozoa ???? Nematoda, common ancestor ???? Actinopterygii, have membrane-bounded sacs just under the plasma membrane Alveolates has two types of nuclei micronuclei and macro nuclei, Deutoterostomia ???? Chordata, common ancestor ???? Amphibia, bryophyte spores consists of seta, Lophotrochozoa ???? Platyhelminthes, septa when missing are called coenocytic fungi, common ancestor ???? Lophotrochozoa, Leaves divided into microphylls, Universal Ancestor ???? Archaebacteria, appear green divides share common features; cellulose, enzymes, sperm, phragmoplasts, hornworts produce bryophyte spores, Eumetazoa ???? common ancestor, Eumetazoa ???? Ctenophora