Warning:
JavaScript is turned OFF. None of the links on this page will work until it is reactivated.
If you need help turning JavaScript On, click here.
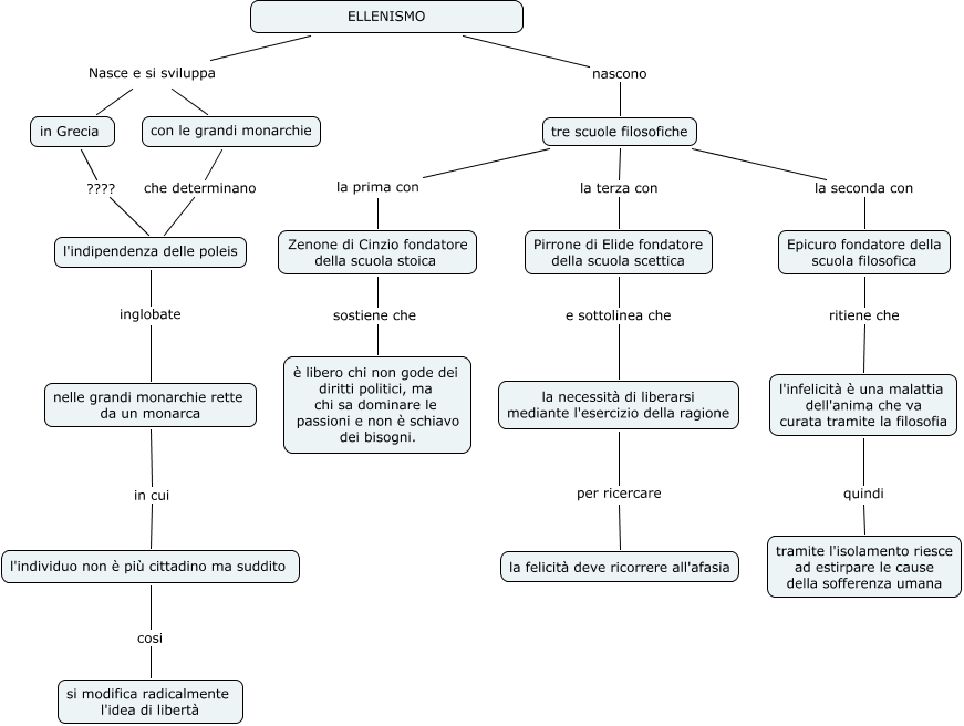
The Concept Map you are trying to access has information related to:
ellenismo ricchiuti nicoletta, nelle grandi monarchie rette da un monarca in cui l'individuo non è più cittadino ma suddito, l'infelicità è una malattia dell'anima che va curata tramite la filosofia quindi tramite l'isolamento riesce ad estirpare le cause della sofferenza umana, con le grandi monarchie che determinano l'indipendenza delle poleis, Epicuro fondatore della scuola filosofica ritiene che l'infelicità è una malattia dell'anima che va curata tramite la filosofia, la necessità di liberarsi mediante l'esercizio della ragione per ricercare la felicità deve ricorrere all'afasia, tre scuole filosofiche la prima con Zenone di Cinzio fondatore della scuola stoica, in Grecia ???? l'indipendenza delle poleis, tre scuole filosofiche la terza con Pirrone di Elide fondatore della scuola scettica, Pirrone di Elide fondatore della scuola scettica e sottolinea che la necessità di liberarsi mediante l'esercizio della ragione, l'individuo non è più cittadino ma suddito cosi si modifica radicalmente l'idea di libertà