Warning:
JavaScript is turned OFF. None of the links on this page will work until it is reactivated.
If you need help turning JavaScript On, click here.
The Concept Map you are trying to access has information related to:
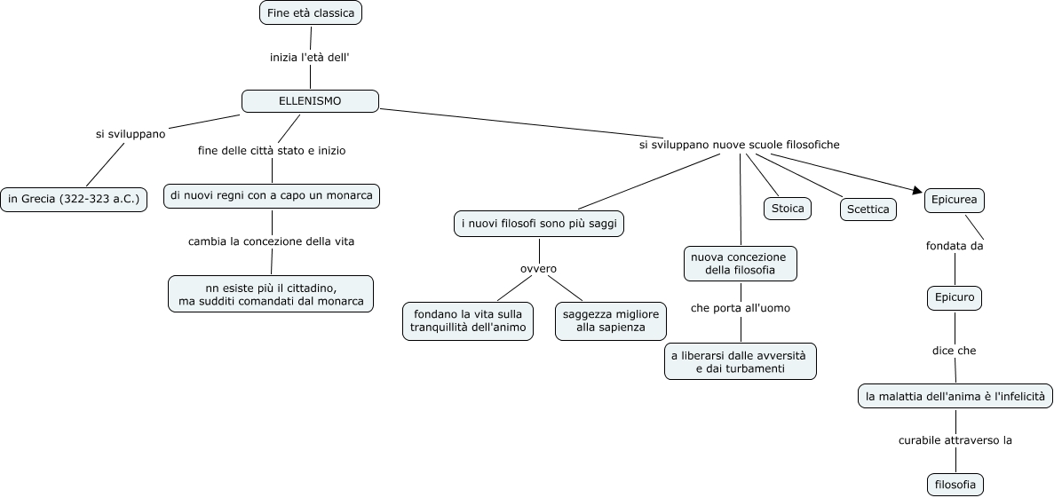
ellenismo Eric, la malattia dell'anima è l'infelicità curabile attraverso la filosofia, Epicuro dice che la malattia dell'anima è l'infelicità, ELLENISMO si sviluppano nuove scuole filosofiche Stoica, ELLENISMO si sviluppano nuove scuole filosofiche Epicurea, ELLENISMO si sviluppano nuove scuole filosofiche Scettica, di nuovi regni con a capo un monarca cambia la concezione della vita nn esiste più il cittadino, ma sudditi comandati dal monarca, i nuovi filosofi sono più saggi ovvero saggezza migliore alla sapienza, Fine età classica inizia l'età dell' ELLENISMO, nuova concezione della filosofia che porta all'uomo a liberarsi dalle avversità e dai turbamenti, i nuovi filosofi sono più saggi ovvero fondano la vita sulla tranquillità dell'animo