Warning:
JavaScript is turned OFF. None of the links on this page will work until it is reactivated.
If you need help turning JavaScript On, click here.
The Concept Map you are trying to access has information related to:
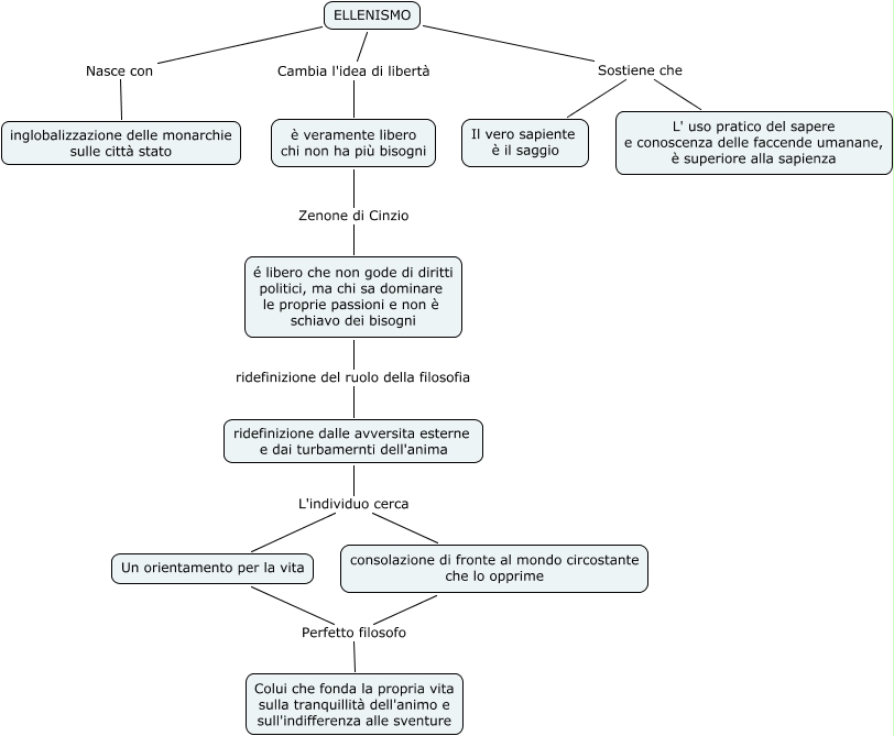
Ellenismo Andrea P, ridefinizione dalle avversita esterne e dai turbamernti dell'anima L'individuo cerca consolazione di fronte al mondo circostante che lo opprime, ELLENISMO Sostiene che L' uso pratico del sapere e conoscenza delle faccende umanane, è superiore alla sapienza, Un orientamento per la vita Perfetto filosofo Colui che fonda la propria vita sulla tranquillità dell'animo e sull'indifferenza alle sventure, ridefinizione dalle avversita esterne e dai turbamernti dell'anima L'individuo cerca Un orientamento per la vita, ELLENISMO Sostiene che Il vero sapiente è il saggio, ELLENISMO Nasce con inglobalizzazione delle monarchie sulle città stato, é libero che non gode di diritti politici, ma chi sa dominare le proprie passioni e non è schiavo dei bisogni ridefinizione del ruolo della filosofia ridefinizione dalle avversita esterne e dai turbamernti dell'anima, consolazione di fronte al mondo circostante che lo opprime Perfetto filosofo Colui che fonda la propria vita sulla tranquillità dell'animo e sull'indifferenza alle sventure, è veramente libero chi non ha più bisogni Zenone di Cinzio é libero che non gode di diritti politici, ma chi sa dominare le proprie passioni e non è schiavo dei bisogni, ELLENISMO Cambia l'idea di libertà è veramente libero chi non ha più bisogni