Warning:
JavaScript is turned OFF. None of the links on this page will work until it is reactivated.
If you need help turning JavaScript On, click here.
The Concept Map you are trying to access has information related to:
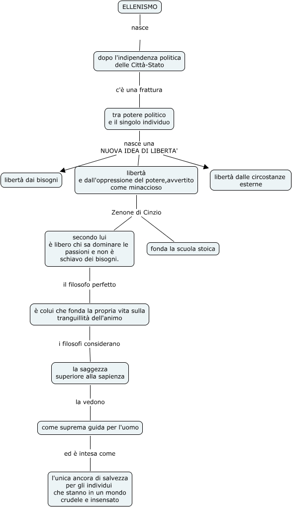
ellenismo Beatrice, tra potere politico e il singolo individuo nasce una NUOVA IDEA DI LIBERTA' libertà e dall'oppressione del potere,avvertito come minaccioso, come suprema guida per l'uomo ed è intesa come l'unica ancora di salvezza per gli individui che stanno in un mondo crudele e insensato, libertà e dall'oppressione del potere,avvertito come minaccioso Zenone di Cinzio fonda la scuola stoica, è colui che fonda la propria vita sulla tranguillità dell'animo i filosofi considerano la saggezza superiore alla sapienza, libertà e dall'oppressione del potere,avvertito come minaccioso Zenone di Cinzio secondo lui è libero chi sa dominare le passioni e non è schiavo dei bisogni., tra potere politico e il singolo individuo nasce una NUOVA IDEA DI LIBERTA' libertà dalle circostanze esterne, secondo lui è libero chi sa dominare le passioni e non è schiavo dei bisogni. il filosofo perfetto è colui che fonda la propria vita sulla tranguillità dell'animo, la saggezza superiore alla sapienza la vedono come suprema guida per l'uomo, tra potere politico e il singolo individuo nasce una NUOVA IDEA DI LIBERTA' libertà dai bisogni, ELLENISMO nasce dopo l'indipendenza politica delle Città-Stato