Warning:
JavaScript is turned OFF. None of the links on this page will work until it is reactivated.
If you need help turning JavaScript On, click here.
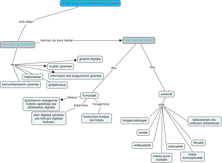
This Concept Map has information related to: amaia morales alonso, Gaur egungo gizartea da globalizatua, Gaur egungo gizartea hartzen du bere baitan Gaur egungo eskola, Funtzioak lehena gizartearen ezaugarriei hobeto egokitzea eta alfabetatze digitala, aukerak adib. Moodle, IKTak hezkuntza aireberritzeko aitzakia nola dago? Gaur egungo gizartea, aukerak adib. marka-gune sozialak, Gaur egungo gizartea da komunikazioaren gizartea, aukerak adib. podcastak, Gaur egungo gizartea da irudien gizartea, Gaur egungo gizartea da gizarte digitala