WARNING:
JavaScript is turned OFF. None of the links on this concept map will
work until it is reactivated.
If you need help turning JavaScript On, click here.
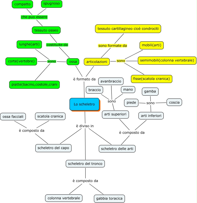
Questa Cmap, creata con IHMC CmapTools, contiene informazioni relative a: Lo scheletro, articolazioni sono semimobili(colonna vertebrale), arti superiori sono avanbraccio, arti inferiori sono gamba, Lo scheletro è diviso in scheletro del tronco, tessuto osseo che puo essere spugnoso, arti inferiori sono piede, scheletro del capo è composto da scatola cranica, arti inferiori sono coscia, ossa sono corte(vertebre), Lo scheletro è formato da articolazioni, scheletro del tronco è composto da colonna vertebrale, ossa sono lunghe(arti), ossa costituite da tessuto osseo, scheletro delle arti è composto da arti inferiori, Lo scheletro è diviso in scheletro del capo, scheletro delle arti è composto da arti superiori, Lo scheletro è formato da ossa, articolazioni sono fisse(scatola cranica), articolazioni sono mobili(arti), arti superiori sono braccio