WARNING:
JavaScript is turned OFF. None of the links on this concept map will
work until it is reactivated.
If you need help turning JavaScript On, click here.
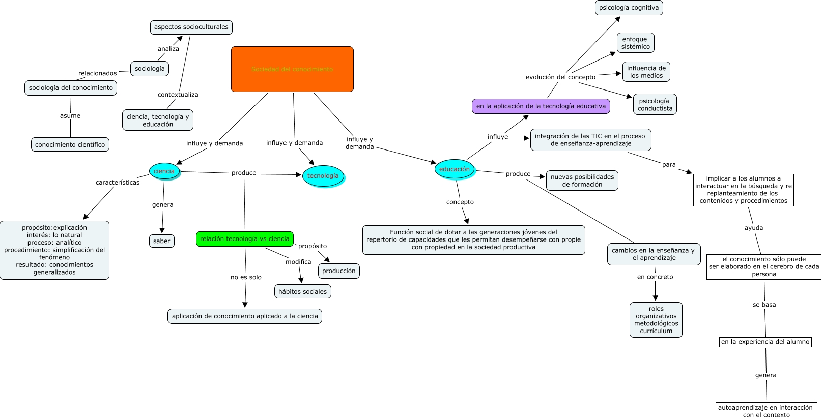
Este Cmap, tiene información relacionada con: Campos_Tenreiro_PEC 2_3, sociología relacionados ????, en la aplicación de la tecnología educativa evolución del concepto psicología cognitiva, sociología analiza aspectos socioculturales, en la experiencia del alumno genera autoaprendizaje en interacción con el contexto, el conocimiento sólo puede ser elaborado en el cerebro de cada persona se basa en la experiencia del alumno, relación tecnología vs ciencia modifica hábitos sociales, en la aplicación de la tecnología educativa evolución del concepto psicología conductista, ciencia características propósito:explicación interés: lo natural proceso: analítico procedimiento: simplificación del fenómeno resultado: conocimientos generalizados, educación concepto Función social de dotar a las generaciones jóvenes del repertorio de capacidades que les permitan desempeñarse con propie con propiedad en la sociedad productiva, Sociedad del conocimiento influye y demanda ciencia, Sociedad del conocimiento influye y demanda educación, implicar a los alumnos a interactuar en la búsqueda y re replanteamiento de los contenidos y procedimientos ayuda el conocimiento sólo puede ser elaborado en el cerebro de cada persona, cambios en la enseñanza y el aprendizaje en concreto roles organizativos metodológicos currículum, educación produce nuevas posibilidades de formación, en la aplicación de la tecnología educativa evolución del concepto enfoque sistémico, educación influye en la aplicación de la tecnología educativa, en la aplicación de la tecnología educativa evolución del concepto influencia de los medios, integración de las TIC en el proceso de enseñanza-aprendizaje para implicar a los alumnos a interactuar en la búsqueda y re replanteamiento de los contenidos y procedimientos, educación produce cambios en la enseñanza y el aprendizaje, Sociedad del conocimiento influye y demanda tecnología