WARNING:
JavaScript is turned OFF. None of the links on this concept map will
work until it is reactivated.
If you need help turning JavaScript On, click here.
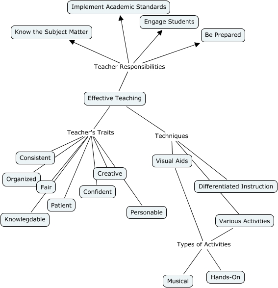
This Concept Map, created with IHMC CmapTools, has information related to: Effective Teaching, Various Activities Types of Activities Hands-On, Effective Teaching Teacher Responsibilities Be Prepared, Effective Teaching Teacher Responsibilities Know the Subject Matter, Effective Teaching Teacher Responsibilities Engage Students, Effective Teaching Teacher's Traits Creative, Effective Teaching Teacher's Traits Knowlegdable, Effective Teaching Techniques Various Activities, Visual Aids Types of Activities Hands-On, Effective Teaching Teacher's Traits Confident, Visual Aids Types of Activities Musical, Effective Teaching Teacher's Traits Consistent, Effective Teaching Teacher's Traits Fair, Effective Teaching Teacher's Traits Organized, Effective Teaching Techniques Differentiated Instruction, Various Activities Types of Activities Musical, Effective Teaching Techniques Visual Aids, Effective Teaching Teacher Responsibilities Implement Academic Standards, Effective Teaching Teacher's Traits Personable, Effective Teaching Teacher's Traits Patient