WARNING:
JavaScript is turned OFF. None of the links on this concept map will
work until it is reactivated.
If you need help turning JavaScript On, click here.
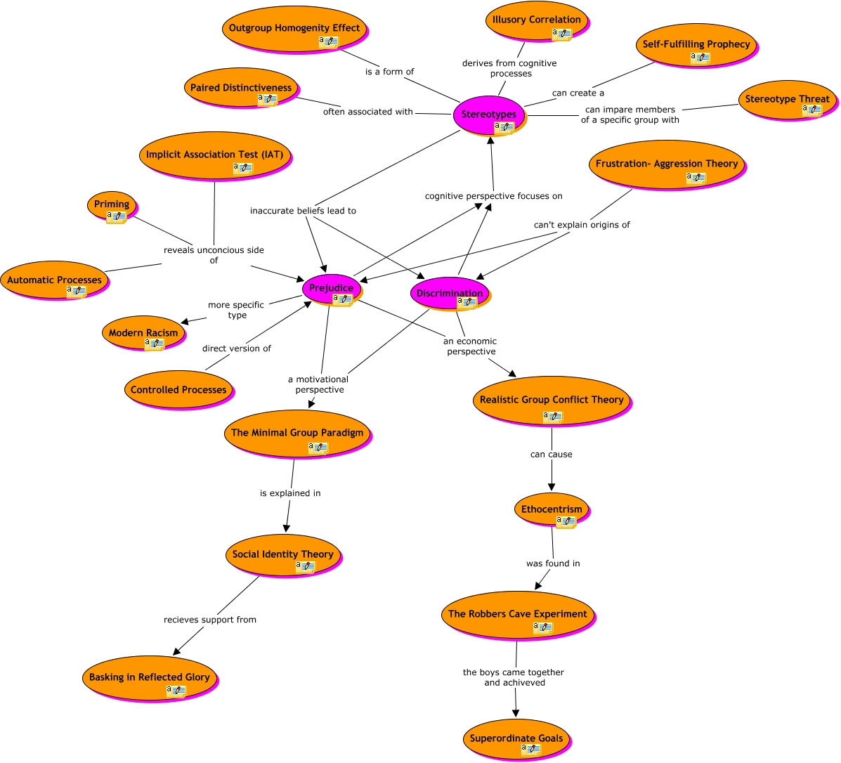
This Concept Map, created with IHMC CmapTools, has information related to: SPD, Stereotypes often associated with Paired Distinctiveness, Outgroup Homogenity Effect is a form of Stereotypes, Prejudice cognitive perspective focuses on Stereotypes, Ethocentrism was found in The Robbers Cave Experiment, Stereotypes can create a Self-Fulfilling Prophecy, Frustration- Aggression Theory can't explain origins of Prejudice, Stereotypes can impare members of a specific group with Stereotype Threat, Discrimination cognitive perspective focuses on Stereotypes, Discrimination a motivational perspective The Minimal Group Paradigm, Controlled Processes direct version of Prejudice, Discrimination an economic perspective Realistic Group Conflict Theory, Prejudice a motivational perspective The Minimal Group Paradigm, The Robbers Cave Experiment the boys came together and achiveved Superordinate Goals, Prejudice more specific type Modern Racism, Priming reveals unconcious side of Automatic Processes, Stereotypes inaccurate beliefs lead to Discrimination, Priming reveals unconcious side of Implicit Association Test (IAT), Realistic Group Conflict Theory can cause Ethocentrism, Prejudice an economic perspective Realistic Group Conflict Theory, Priming reveals unconcious side of Prejudice