WARNING:
JavaScript is turned OFF. None of the links on this concept map will
work until it is reactivated.
If you need help turning JavaScript On, click here.
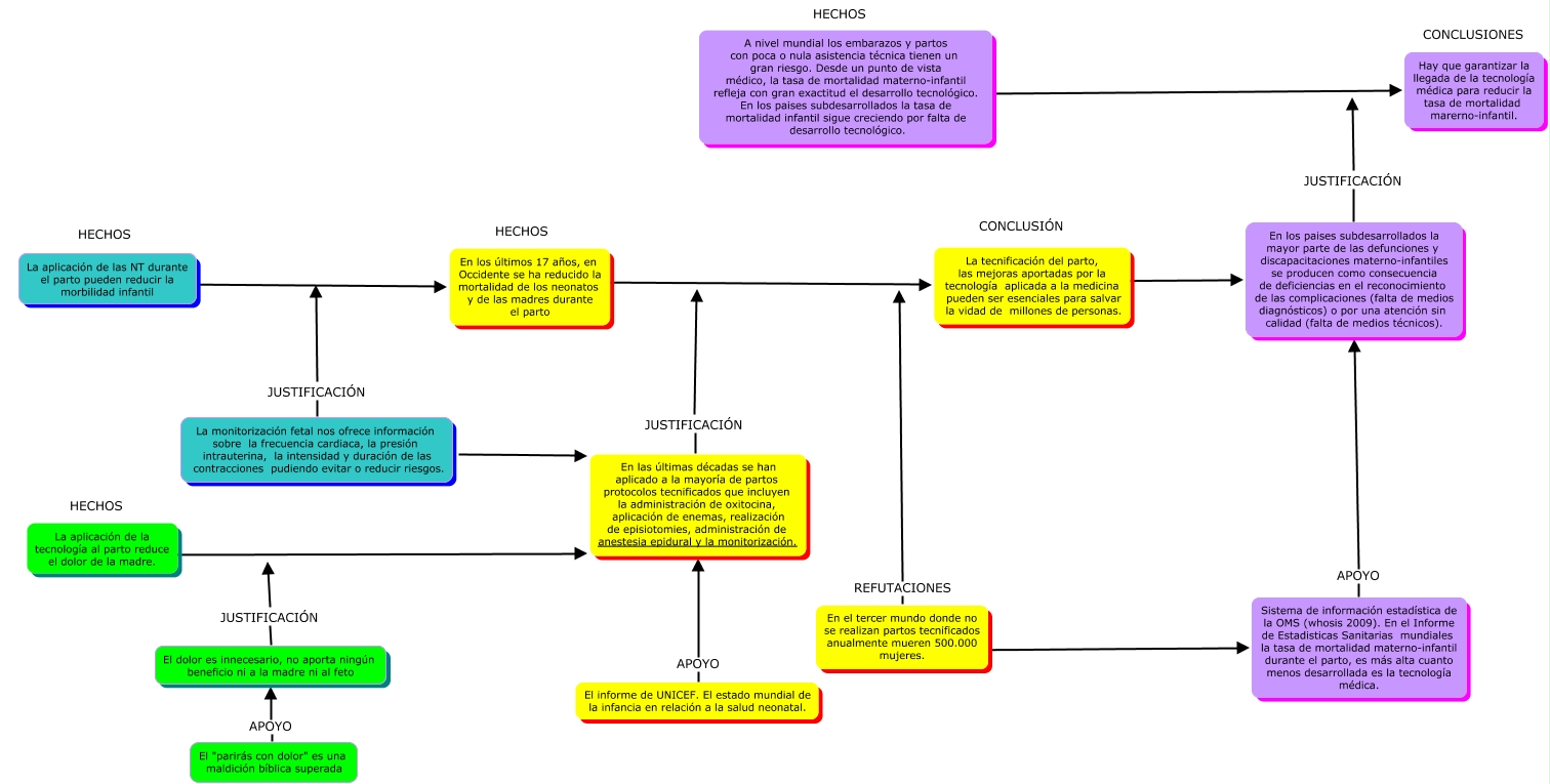
Este Cmap, tiene información relacionada con: Alfonso_Orts_Laura_cmap, En los últimos 17 años, en Occidente se ha reducido la mortalidad de los neonatos y de las madres durante el parto ???? La tecnificación del parto, las mejoras aportadas por la tecnología aplicada a la medicina pueden ser esenciales para salvar la vidad de millones de personas., La aplicación de la tecnología al parto reduce el dolor de la madre. ???? En las últimas décadas se han aplicado a la mayoría de partos protocolos tecnificados que incluyen la administración de oxitocina, aplicación de enemas, realización de episiotomies, administración de anestesia epidural y la monitorización., En el tercer mundo donde no se realizan partos tecnificados anualmente mueren 500.000 mujeres. REFUTACIONES, A nivel mundial los embarazos y partos con poca o nula asistencia técnica tienen un gran riesgo. Desde un punto de vista médico, la tasa de mortalidad materno-infantil refleja con gran exactitud el desarrollo tecnológico. En los paises subdesarrollados la tasa de mortalidad infantil sigue creciendo por falta de desarrollo tecnológico. ???? Hay que garantizar la llegada de la tecnología médica para reducir la tasa de mortalidad marerno-infantil., La monitorización fetal nos ofrece información sobre la frecuencia cardiaca, la presión intrauterina, la intensidad y duración de las contracciones pudiendo evitar o reducir riesgos. JUSTIFICACIÓN, El informe de UNICEF. El estado mundial de la infancia en relación a la salud neonatal. APOYO En las últimas décadas se han aplicado a la mayoría de partos protocolos tecnificados que incluyen la administración de oxitocina, aplicación de enemas, realización de episiotomies, administración de anestesia epidural y la monitorización., En los paises subdesarrollados la mayor parte de las defunciones y discapacitaciones materno-infantiles se producen como consecuencia de deficiencias en el reconocimiento de las complicaciones (falta de medios diagnósticos) o por una atención sin calidad (falta de medios técnicos). JUSTIFICACIÓN, Sistema de información estadística de la OMS (whosis 2009). En el Informe de Estadisticas Sanitarias mundiales la tasa de mortalidad materno-infantil durante el parto, es más alta cuanto menos desarrollada es la tecnología médica. APOYO En los paises subdesarrollados la mayor parte de las defunciones y discapacitaciones materno-infantiles se producen como consecuencia de deficiencias en el reconocimiento de las complicaciones (falta de medios diagnósticos) o por una atención sin calidad (falta de medios técnicos)., En el tercer mundo donde no se realizan partos tecnificados anualmente mueren 500.000 mujeres. ???? Sistema de información estadística de la OMS (whosis 2009). En el Informe de Estadisticas Sanitarias mundiales la tasa de mortalidad materno-infantil durante el parto, es más alta cuanto menos desarrollada es la tecnología médica., La aplicación de las NT durante el parto pueden reducir la morbilidad infantil ???? En los últimos 17 años, en Occidente se ha reducido la mortalidad de los neonatos y de las madres durante el parto, El "parirás con dolor" es una maldición bíblica superada APOYO El dolor es innecesario, no aporta ningún beneficio ni a la madre ni al feto, En las últimas décadas se han aplicado a la mayoría de partos protocolos tecnificados que incluyen la administración de oxitocina, aplicación de enemas, realización de episiotomies, administración de anestesia epidural y la monitorización. JUSTIFICACIÓN, El dolor es innecesario, no aporta ningún beneficio ni a la madre ni al feto JUSTIFICACIÓN, La monitorización fetal nos ofrece información sobre la frecuencia cardiaca, la presión intrauterina, la intensidad y duración de las contracciones pudiendo evitar o reducir riesgos. ???? En las últimas décadas se han aplicado a la mayoría de partos protocolos tecnificados que incluyen la administración de oxitocina, aplicación de enemas, realización de episiotomies, administración de anestesia epidural y la monitorización., La tecnificación del parto, las mejoras aportadas por la tecnología aplicada a la medicina pueden ser esenciales para salvar la vidad de millones de personas. ???? En los paises subdesarrollados la mayor parte de las defunciones y discapacitaciones materno-infantiles se producen como consecuencia de deficiencias en el reconocimiento de las complicaciones (falta de medios diagnósticos) o por una atención sin calidad (falta de medios técnicos).