WARNING:
JavaScript is turned OFF. None of the links on this concept map will
work until it is reactivated.
If you need help turning JavaScript On, click here.
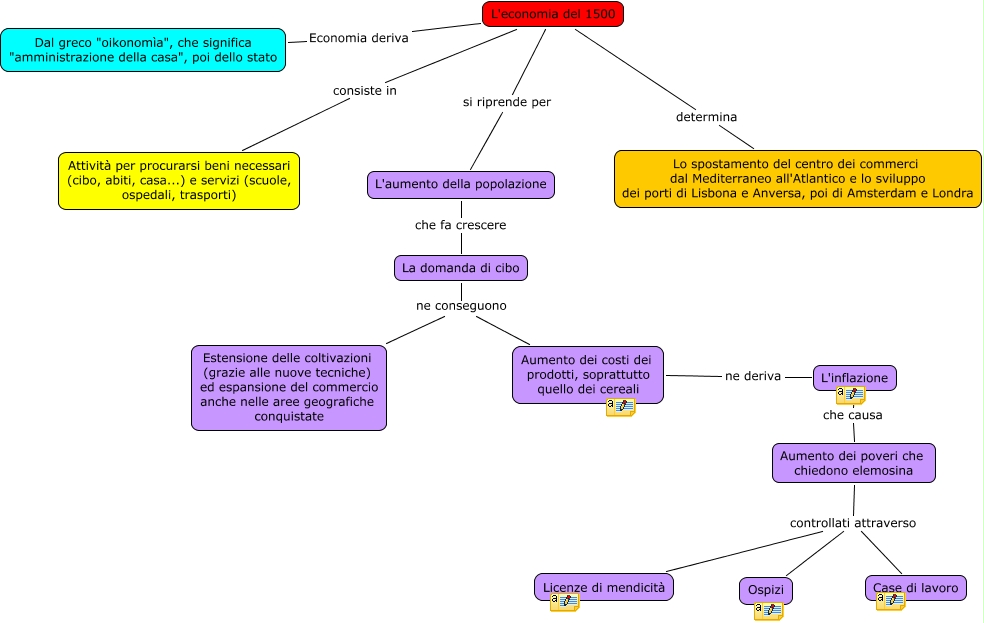
Questa Cmap, creata con IHMC CmapTools, contiene informazioni relative a: economia 1500 (Andrea), L'inflazione che causa Aumento dei poveri che chiedono elemosina, L'economia del 1500 Economia deriva Dal greco "oikonomìa", che significa "amministrazione della casa", poi dello stato, L'economia del 1500 determina Lo spostamento del centro dei commerci dal Mediterraneo all'Atlantico e lo sviluppo dei porti di Lisbona e Anversa, poi di Amsterdam e Londra, La domanda di cibo ne conseguono Estensione delle coltivazioni (grazie alle nuove tecniche) ed espansione del commercio anche nelle aree geografiche conquistate, La domanda di cibo ne conseguono Aumento dei costi dei prodotti, soprattutto quello dei cereali, Aumento dei poveri che chiedono elemosina controllati attraverso Licenze di mendicità, L'economia del 1500 consiste in Attività per procurarsi beni necessari (cibo, abiti, casa...) e servizi (scuole, ospedali, trasporti), Aumento dei poveri che chiedono elemosina controllati attraverso Ospizi, L'aumento della popolazione che fa crescere La domanda di cibo, L'economia del 1500 si riprende per L'aumento della popolazione, Aumento dei costi dei prodotti, soprattutto quello dei cereali ne deriva L'inflazione, Aumento dei poveri che chiedono elemosina controllati attraverso Case di lavoro