WARNING:
JavaScript is turned OFF. None of the links on this concept map will
work until it is reactivated.
If you need help turning JavaScript On, click here.
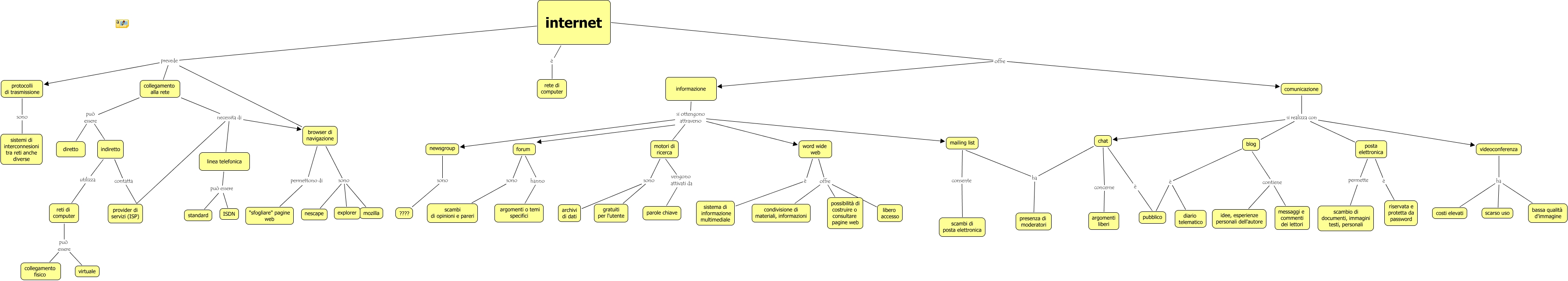
Questa Cmap, creata con IHMC CmapTools, contiene informazioni relative a: INTERNET semplice, internet offre informazione, browser di navigazione sono nescape, comunicazione si realizza con videoconferenza, videoconferenza ha costi elevati, internet prevede protocolli di trasmissione, mailing list consente scambi di posta elettronica, word wide web è sistema di informazione multimediale, word wide web offre condivisione di materiali, informazioni, internet prevede browser di navigazione, chat è pubblico, posta elettronica è riservata e protetta da password, informazione si ottengono attraverso mailing list, blog è pubblico, motori di ricerca sono archivi di dati, indiretto contatta provider di servizi (ISP), linea telefonica può essere ISDN, word wide web offre libero accesso, collegamento alla rete necessita di provider di servizi (ISP), motori di ricerca sono gratuiti per l'utente, informazione si ottengono attraverso motori di ricerca