WARNING:
JavaScript is turned OFF. None of the links on this concept map will
work until it is reactivated.
If you need help turning JavaScript On, click here.
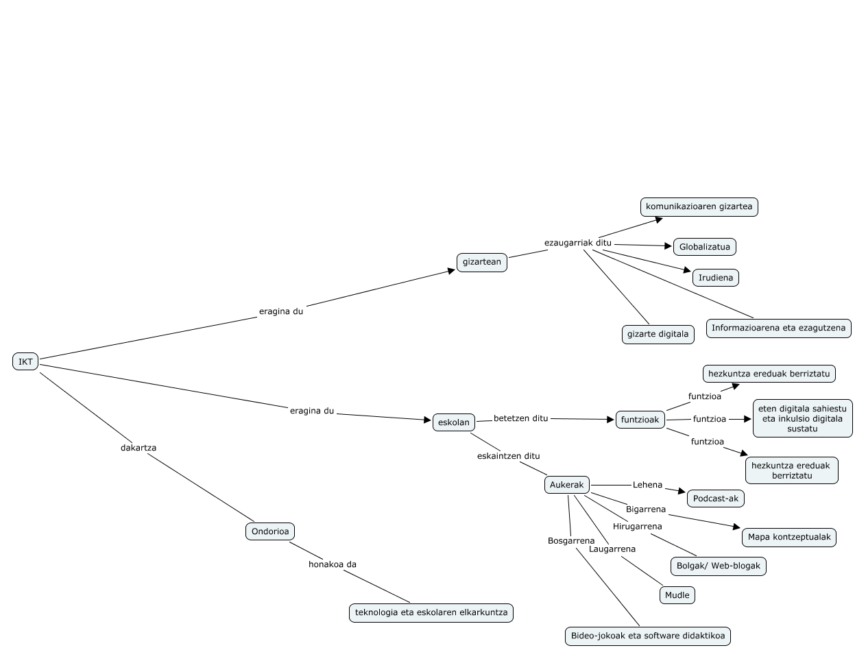
Este Cmap, tiene información relacionada con: Maria Sierra (IKT ko mapa kontzeptuala), Aukerak Bigarrena Mapa kontzeptualak, Aukerak Laugarrena Mudle, funtzioak funtzioa hezkuntza ereduak berriztatu, eskolan eskaintzen ditu Aukerak, Aukerak Lehena Podcast-ak, funtzioak funtzioa eten digitala sahiestu eta inkulsio digitala sustatu, Aukerak Hirugarrena Bolgak/ Web-blogak, IKT dakartza Ondorioa, IKT eragina du eskolan, gizartean ezaugarriak ditu Informazioarena eta ezagutzena, gizartean ezaugarriak ditu gizarte digitala, Aukerak Bosgarrena Bideo-jokoak eta software didaktikoa, gizartean ezaugarriak ditu Globalizatua, eskolan betetzen ditu funtzioak, Ondorioa honakoa da teknologia eta eskolaren elkarkuntza, funtzioak funtzioa hezkuntza ereduak berriztatu, gizartean ezaugarriak ditu Irudiena, IKT eragina du gizartean, gizartean ezaugarriak ditu komunikazioaren gizartea