WARNING:
JavaScript is turned OFF. None of the links on this concept map will
work until it is reactivated.
If you need help turning JavaScript On, click here.
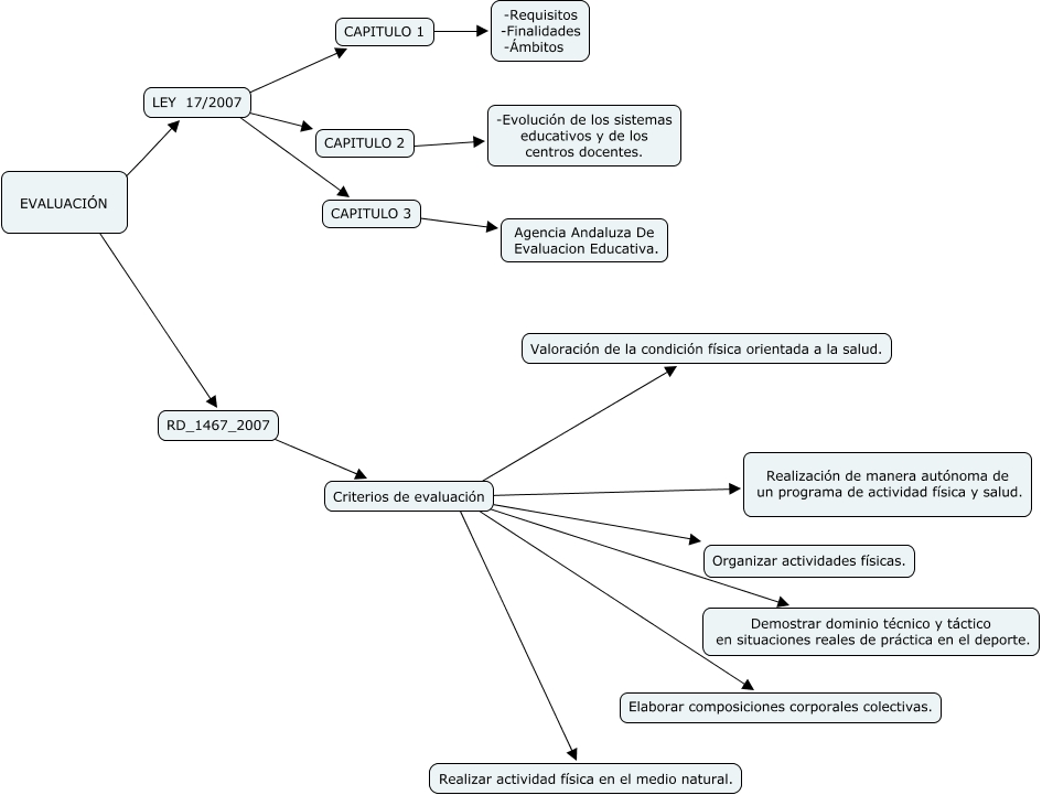
Este Cmap, tiene información relacionada con: EVALUACION, EVALUACIÓN ???? LEY 17/2007, EVALUACIÓN ???? RD_1467_2007, RD_1467_2007 ???? Criterios de evaluación, Criterios de evaluación ???? Realizar actividad física en el medio natural., LEY 17/2007 CAPITULO 1, Criterios de evaluación ???? Demostrar dominio técnico y táctico en situaciones reales de práctica en el deporte., LEY 17/2007 ???? CAPITULO 2, CAPITULO 2 ???? -Evolución de los sistemas educativos y de los centros docentes., LEY 17/2007 ???? CAPITULO 3, Criterios de evaluación ???? Valoración de la condición física orientada a la salud., Criterios de evaluación ???? Elaborar composiciones corporales colectivas., Criterios de evaluación ???? Organizar actividades físicas., CAPITULO 3 ???? Agencia Andaluza De Evaluacion Educativa., Criterios de evaluación ???? Realización de manera autónoma de un programa de actividad física y salud., CAPITULO 1 ???? -Requisitos -Finalidades -Ámbitos