WARNING:
JavaScript is turned OFF. None of the links on this concept map will
work until it is reactivated.
If you need help turning JavaScript On, click here.
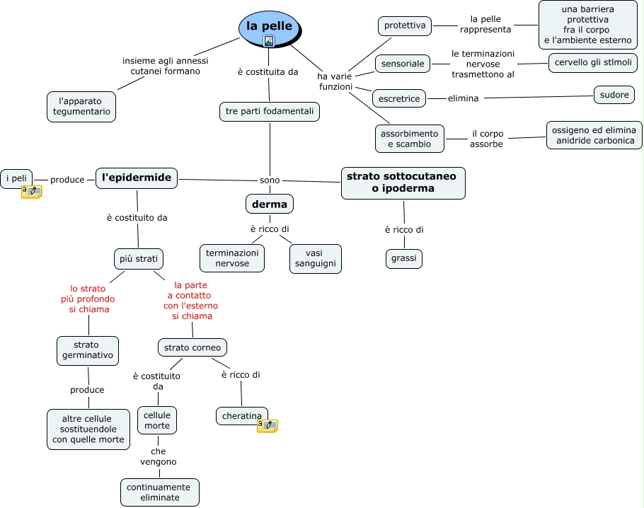
Questa Cmap, creata con IHMC CmapTools, contiene informazioni relative a: la pelle paolo, l'epidermide produce i peli, cellule morte che vengono continuamente eliminate, tre parti fodamentali sono strato sottocutaneo o ipoderma, sensoriale le terminazioni nervose trasmettono al cervello gli stlmoli, grassi è ricco di strato sottocutaneo o ipoderma, derma è ricco di vasi sanguigni, tre parti fodamentali sono derma, assorbimento e scambio il corpo assorbe ossigeno ed elimina anidride carbonica, la pelle ha varie funzioni escretrice, la pelle ha varie funzioni sensoriale, strato corneo è costituito da cellule morte, tre parti fodamentali sono l'epidermide, derma è ricco di terminazioni nervose, più strati lo strato più profondo si chiama strato germinativo, la pelle insieme agli annessi cutanei formano l'apparato tegumentario, strato germinativo produce altre cellule sostituendole con quelle morte, la pelle è costituita da tre parti fodamentali, la pelle ha varie funzioni assorbimento e scambio, escretrice elimina sudore, più strati la parte a contatto con l'esterno si chiama strato corneo