WARNING:
JavaScript is turned OFF. None of the links on this concept map will
work until it is reactivated.
If you need help turning JavaScript On, click here.
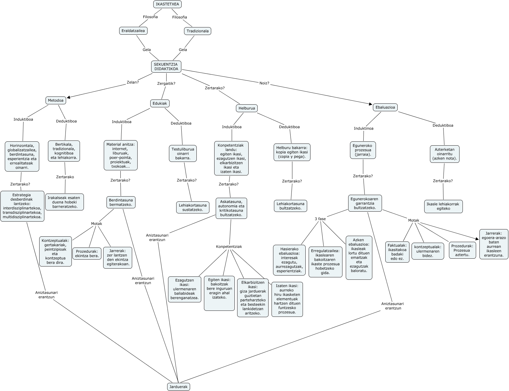
Este Cmap, tiene información relacionada con: koi pabloooooo, Egunerokoaren garrantzia bultzatzeko. Motak Jarrerak: egoera-arazo baten aurrean ikasleen erantzuna., SEKUENTZIA DIDAKTIKOA Zelan? Metodoa, SEKUENTZIA DIDAKTIKOA Zertarako? Helburua, Askatasuna, autonomia eta kritikotasuna bultzatzeko. Konpetentziak Elkarbizitzen ikasi: giza jarduerak guztietan parteharzteko eta besteekin lankidetzan aritzeko., Azterketan oinarritu (azken nota). Zertarako? Ikasle lehiakorrak egiteko, Horinzontala, globalizatzailea, berdintasuna, esperientzia eta errealitateak oinarri. Zertarako? Estrategia desberdinak lantzeko: interdisziplinartekoa, transdisziplinartekoa, multidisziplinartekoa., Egunerokoaren garrantzia bultzatzeko. Motak Prozedurak: Prozesua aztertu., Egunerokoaren garrantzia bultzatzeko. 3 fase Erregulatzailea: ikaslearen bakoitzaren ikaste prozesua hobetzeko gida., SEKUENTZIA DIDAKTIKOA Noiz? Ebaluazioa, Tradizionala Gela SEKUENTZIA DIDAKTIKOA, Bertikala, tradizionala, kognitiboa eta lehiakorra. Zertarako Irakalseak esaten duena hobeki barneratzeko., Egunerokoaren garrantzia bultzatzeko. Motak Faktualak: ikasitakoa badaki edo ez., Ebaluazioa Induktinoa Eguneroko prozesua (jarraia)., IKASTETXEA Filosofia Eraldatzailea, Edukiak Deduktiboa Testuliburua oinarri bakarra., Helburua Deduktiboa Helburu bakarra: kopia egiten ikasi (copia y pega)., Berdintasuna bermatzeko. Motak Prozedurak: ekintza bera., Ebaluazioa Deduktiboa Azterketan oinarritu (azken nota)., Eraldatzailea Gela SEKUENTZIA DIDAKTIKOA, Egunerokoaren garrantzia bultzatzeko. Motak kontzeptualak: ulermenaren bidez.