WARNING:
JavaScript is turned OFF. None of the links on this concept map will
work until it is reactivated.
If you need help turning JavaScript On, click here.
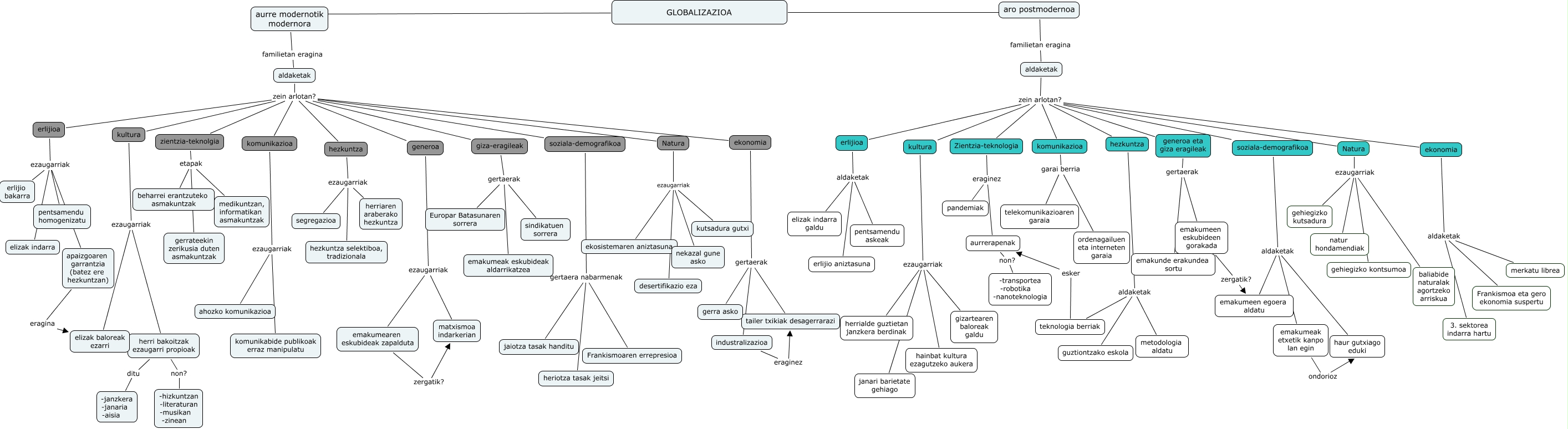
Este Cmap, tiene información relacionada con: sandra, aurre modernotik modernora ???? GLOBALIZAZIOA, aldaketak zein arlotan? Natura, aldaketak zein arlotan? hezkuntza, zientzia-teknolgia etapak beharrei erantzuteko asmakuntzak, hezkuntza ezaugarriak hezkuntza selektiboa, tradizionala, generoa ezaugarriak emakumearen eskubideak zapalduta, aldaketak zein arlotan? generoa eta giza eragileak, soziala-demografikoa gertaera nabarmenak Frankismoaren errepresioa, aro postmodernoa familietan eragina aldaketak, emakumeen eskubideen gorakada zergatik? emakumeen egoera aldatu, erlijioa ezaugarriak elizak indarra, aldaketak zein arlotan? soziala-demografikoa, kultura ezaugarriak elizak baloreak ezarri, hezkuntza aldaketak metodologia aldatu, aldaketak zein arlotan? giza-eragileak, komunikazioa garai berria ordenagailuen eta interneten garaia, soziala-demografikoa aldaketak emakumeak etxetik kanpo lan egin, aurre modernotik modernora familietan eragina aldaketak, apaizgoaren garrantzia (batez ere hezkuntzan) eragina elizak baloreak ezarri, aldaketak zein arlotan? kultura