WARNING:
JavaScript is turned OFF. None of the links on this concept map will
work until it is reactivated.
If you need help turning JavaScript On, click here.
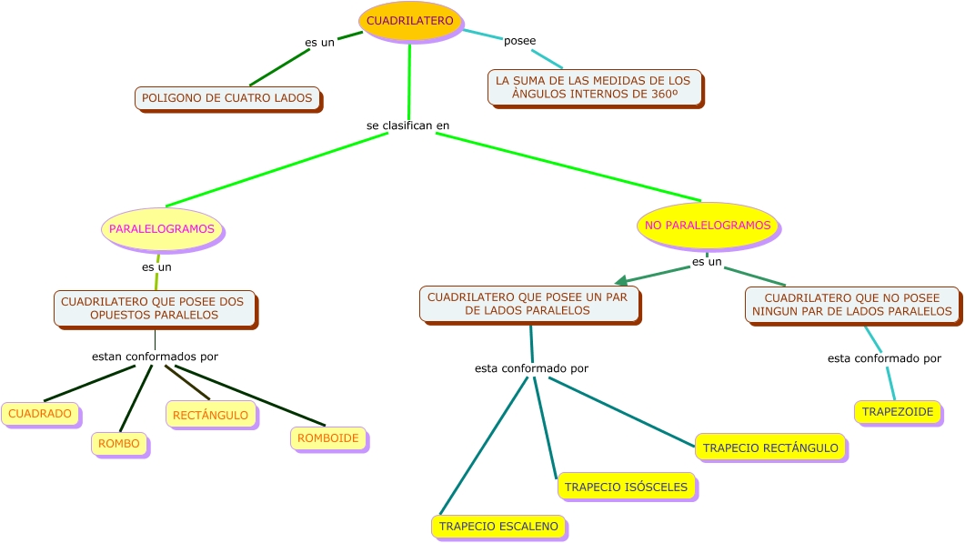
Este Cmap, tiene información relacionada con: CUADRILATERO.cmap, CUADRILATERO QUE NO POSEE NINGUN PAR DE LADOS PARALELOS esta conformado por TRAPEZOIDE, CUADRILATERO QUE POSEE DOS OPUESTOS PARALELOS estan conformados por ROMBO, CUADRILATERO QUE POSEE DOS OPUESTOS PARALELOS estan conformados por CUADRADO, CUADRILATERO QUE POSEE UN PAR DE LADOS PARALELOS esta conformado por TRAPECIO ESCALENO, CUADRILATERO QUE POSEE UN PAR DE LADOS PARALELOS esta conformado por TRAPECIO RECTÁNGULO, CUADRILATERO QUE POSEE DOS OPUESTOS PARALELOS estan conformados por ROMBOIDE, NO PARALELOGRAMOS es un CUADRILATERO QUE POSEE UN PAR DE LADOS PARALELOS, CUADRILATERO posee LA SUMA DE LAS MEDIDAS DE LOS ÀNGULOS INTERNOS DE 360º, NO PARALELOGRAMOS es un CUADRILATERO QUE NO POSEE NINGUN PAR DE LADOS PARALELOS, CUADRILATERO se clasifican en NO PARALELOGRAMOS, CUADRILATERO es un POLIGONO DE CUATRO LADOS, CUADRILATERO QUE POSEE UN PAR DE LADOS PARALELOS esta conformado por TRAPECIO ISÓSCELES, CUADRILATERO se clasifican en PARALELOGRAMOS, PARALELOGRAMOS es un CUADRILATERO QUE POSEE DOS OPUESTOS PARALELOS, CUADRILATERO QUE POSEE DOS OPUESTOS PARALELOS estan conformados por RECTÁNGULO