WARNING:
JavaScript is turned OFF. None of the links on this concept map will
work until it is reactivated.
If you need help turning JavaScript On, click here.
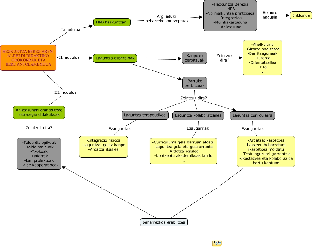
Este Cmap, tiene información relacionada con: ainhoa erostarbe2, Laguntza ezberdinak Barruko zerbitzuak, Barruko zerbitzuak Zeintzuk dira? Laguntza terapeutikoa, beharrezkoa erabiltzea -Talde dialogikoak -Talde malguak -Txokoak -Tailerrak -Lan proiektuak -Talde kooperatiboak, Kanpoko zerbitzuak Zeintzuk dira? -Aholkularia -Gizarte ongizatea -Berritzeguneak -Tutorea -Orientatzailea -PTa ..., Laguntza terapeutikoa Ezaugarriak -Integrazio fisikoa -Laguntza, gelaz kanpo -Ardatza:ikaslea ..., HEZKUNTZA BEREZIAREN ALDERDI DIDAKTIKO OROKORRAK ETA BERE ANTOLAMENDUA III.modulua Aniztasunari erantzuteko estrategia didaktikoak, Laguntza kolaboratzailea Ezaugarriak -Curriculuma gela barruan aldatu -Laguntza gela eta gela arrunta -Ardatza:ikaslea -Kontzeptu akademikoak landu ..., Laguntza ezberdinak Kanpoko zerbitzuak, -Hezkuntza Berezia -HPB -Normalkuntza printzipioa -Integrazioa -Muinbakartasuna -Aniztasuna Helburu nagusia Inklusioa, HEZKUNTZA BEREZIAREN ALDERDI DIDAKTIKO OROKORRAK ETA BERE ANTOLAMENDUA I.modulua HPB hezkuntzan, -Ardatza:ikastetxea -Ikasleen beharretara ikastetxea moldatu -Testuinguruari garrantzia -Ikastetxea eta kolaborazioa hartu kontuan beharrezkoa erabiltzea, Aniztasunari erantzuteko estrategia didaktikoak Zeintzuk dira? -Talde dialogikoak -Talde malguak -Txokoak -Tailerrak -Lan proiektuak -Talde kooperatiboak, HPB hezkuntzan Argi eduki beharreko kontzeptuak -Hezkuntza Berezia -HPB -Normalkuntza printzipioa -Integrazioa -Muinbakartasuna -Aniztasuna, HEZKUNTZA BEREZIAREN ALDERDI DIDAKTIKO OROKORRAK ETA BERE ANTOLAMENDUA II.modulua Laguntza ezberdinak, Barruko zerbitzuak Zeintzuk dira? Laguntza kolaboratzailea, Barruko zerbitzuak Zeintzuk dira? Laguntza curricularra, Laguntza curricularra Ezaugarriak -Ardatza:ikastetxea -Ikasleen beharretara ikastetxea moldatu -Testuinguruari garrantzia -Ikastetxea eta kolaborazioa hartu kontuan