WARNING:
JavaScript is turned OFF. None of the links on this concept map will
work until it is reactivated.
If you need help turning JavaScript On, click here.
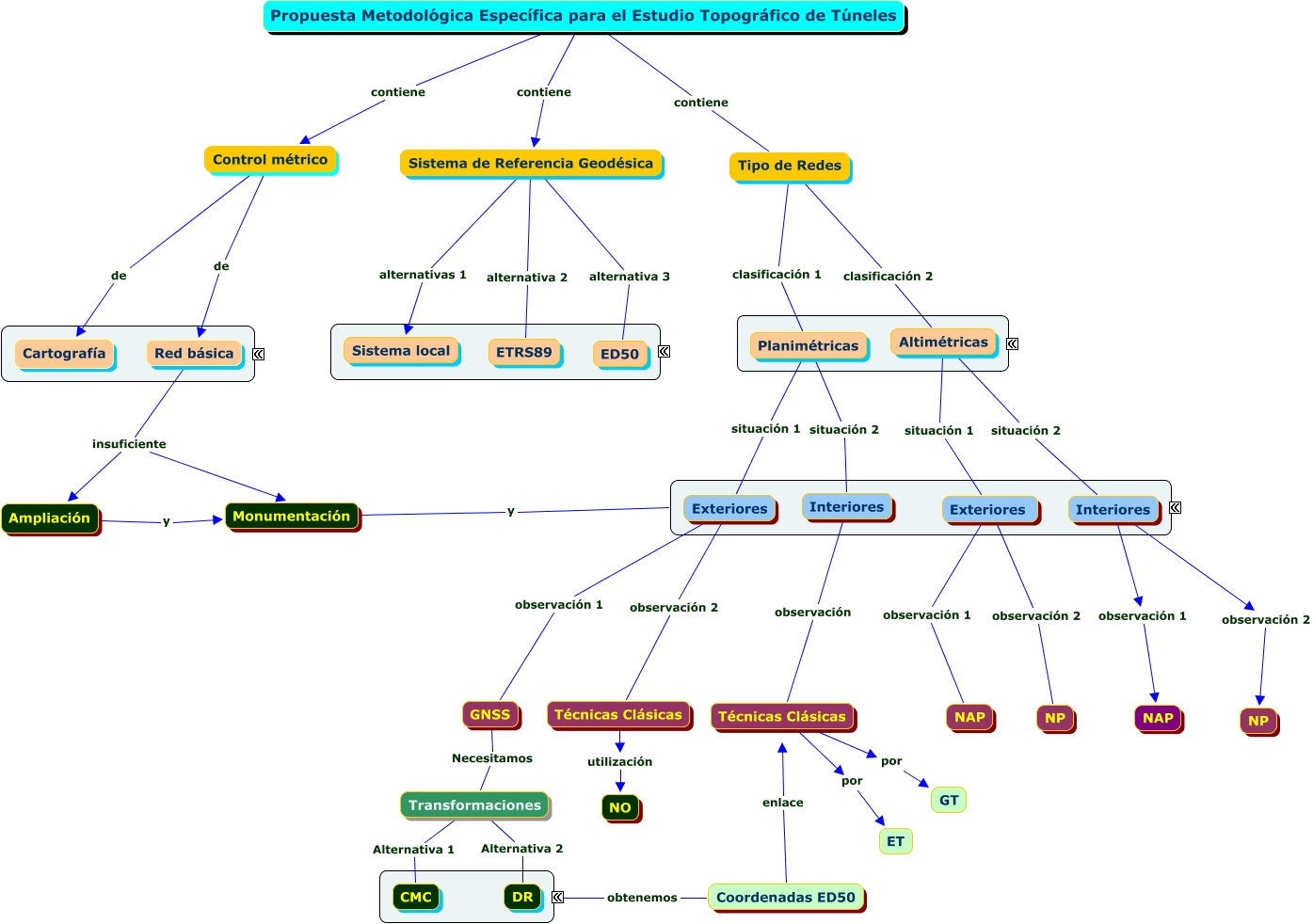
Este Cmap, tiene información relacionada con: Propuesta Metodológica Específica para el estudio de Túneles AV, Tipo de Redes clasificación 1 Planimétricas, Propuesta Metodológica Específica para el Estudio Topográfico de Túneles contiene Sistema de Referencia Geodésica, GNSS Necesitamos Transformaciones, Interiores observación 2 NP, Técnicas Clásicas utilización NO, ???? obtenemos Coordenadas ED50, Sistema de Referencia Geodésica alternativa 3 ED50, Exteriores observación 2 Técnicas Clásicas, Exteriores observación 1 NAP, Red básica insuficiente Ampliación, Coordenadas ED50 enlace, Interiores observación Técnicas Clásicas, Control métrico de Cartografía, Propuesta Metodológica Específica para el Estudio Topográfico de Túneles contiene Tipo de Redes, Técnicas Clásicas por GT, Altimétricas situación 1 Exteriores, Exteriores observación 1 GNSS, Transformaciones Alternativa 1 CMC, Planimétricas situación 1 Exteriores, Propuesta Metodológica Específica para el Estudio Topográfico de Túneles contiene Control métrico