WARNING:
JavaScript is turned OFF. None of the links on this concept map will
work until it is reactivated.
If you need help turning JavaScript On, click here.
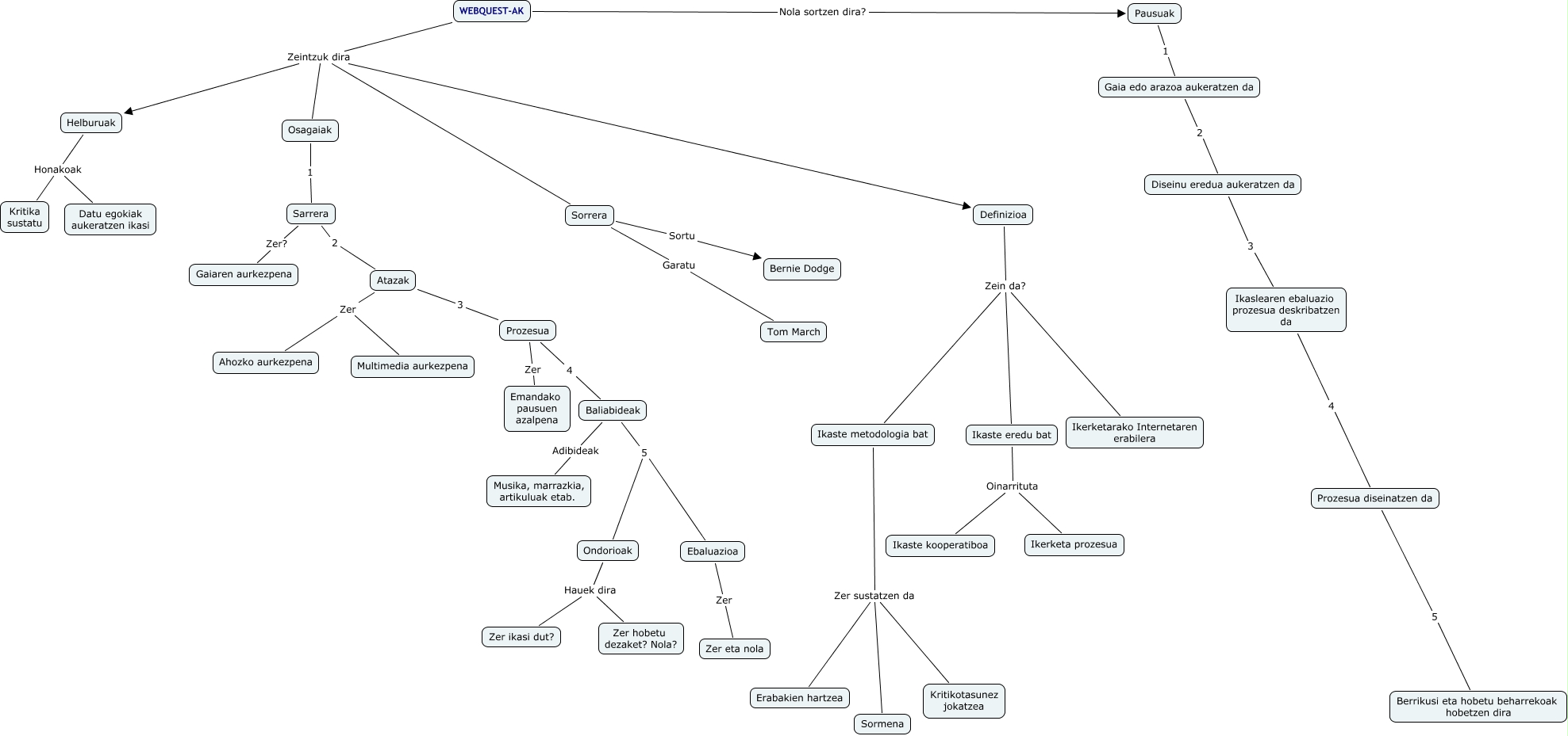
Este Cmap, tiene información relacionada con: Maria Sierra (WEBQUEST-ei buruzko mapa kontzeptuala), WEBQUEST-AK Nola sortzen dira? Pausuak, Prozesua 4 Baliabideak, Definizioa Zein da? Ikerketarako Internetaren erabilera, WEBQUEST-AK Zeintzuk dira Osagaiak, Atazak Zer Ahozko aurkezpena, Ondorioak Hauek dira Zer ikasi dut?, Sorrera Garatu Tom March, WEBQUEST-AK Zeintzuk dira Definizioa, Atazak Zer Multimedia aurkezpena, Definizioa Zein da? Ikaste metodologia bat, Diseinu eredua aukeratzen da 3 Ikaslearen ebaluazio prozesua deskribatzen da, Prozesua diseinatzen da 5 Berrikusi eta hobetu beharrekoak hobetzen dira, Ikaste metodologia bat Zer sustatzen da Sormena, Prozesua Zer Emandako pausuen azalpena, Atazak 3 Prozesua, WEBQUEST-AK Zeintzuk dira Sorrera, Baliabideak Adibideak Musika, marrazkia, artikuluak etab., Sarrera Zer? Gaiaren aurkezpena, Ikaste metodologia bat Zer sustatzen da Kritikotasunez jokatzea, Pausuak 1 Gaia edo arazoa aukeratzen da