WARNING:
JavaScript is turned OFF. None of the links on this concept map will
work until it is reactivated.
If you need help turning JavaScript On, click here.
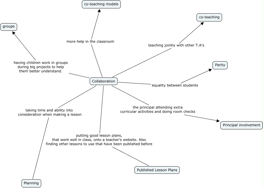
This Concept Map, created with IHMC CmapTools, has information related to: Collaboration, Collaboration taking time and ability into consideration when making a lesson Planning, Collaboration more help in the classroom co-teaching models, Collaboration the principal attending extra curricular activities and doing room checks Principal involvement, Collaboration putting good lesson plans, that went well in class, onto a teacher's website. Also finding other lessons to use that have been published before Published Lesson Plans, Collaboration equality between students Parity, Collaboration having children work in groups during big projects to help them better understand. groups, Collaboration teaching jointly with other T.A's co-teaching