WARNING:
JavaScript is turned OFF. None of the links on this concept map will
work until it is reactivated.
If you need help turning JavaScript On, click here.
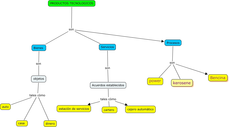
Este Cmap, tiene información relacionada con: Producto Tecnològico, PRODUCTOS TECNOLOGICOS son Procesos, objetos tales còmo dinero, PRODUCTOS TECNOLOGICOS son Bienes, Acuerdos establecidos tales còmo cajero automàtico, Procesos son power, objetos tales còmo auto, PRODUCTOS TECNOLOGICOS son Servicios, Bienes son objetos, Procesos son kerosene, Acuerdos establecidos tales còmo cartero, Servicios son Acuerdos establecidos, Procesos son Bencina, objetos tales còmo casa, Acuerdos establecidos tales còmo estaciòn de servicios