WARNING:
JavaScript is turned OFF. None of the links on this concept map will
work until it is reactivated.
If you need help turning JavaScript On, click here.
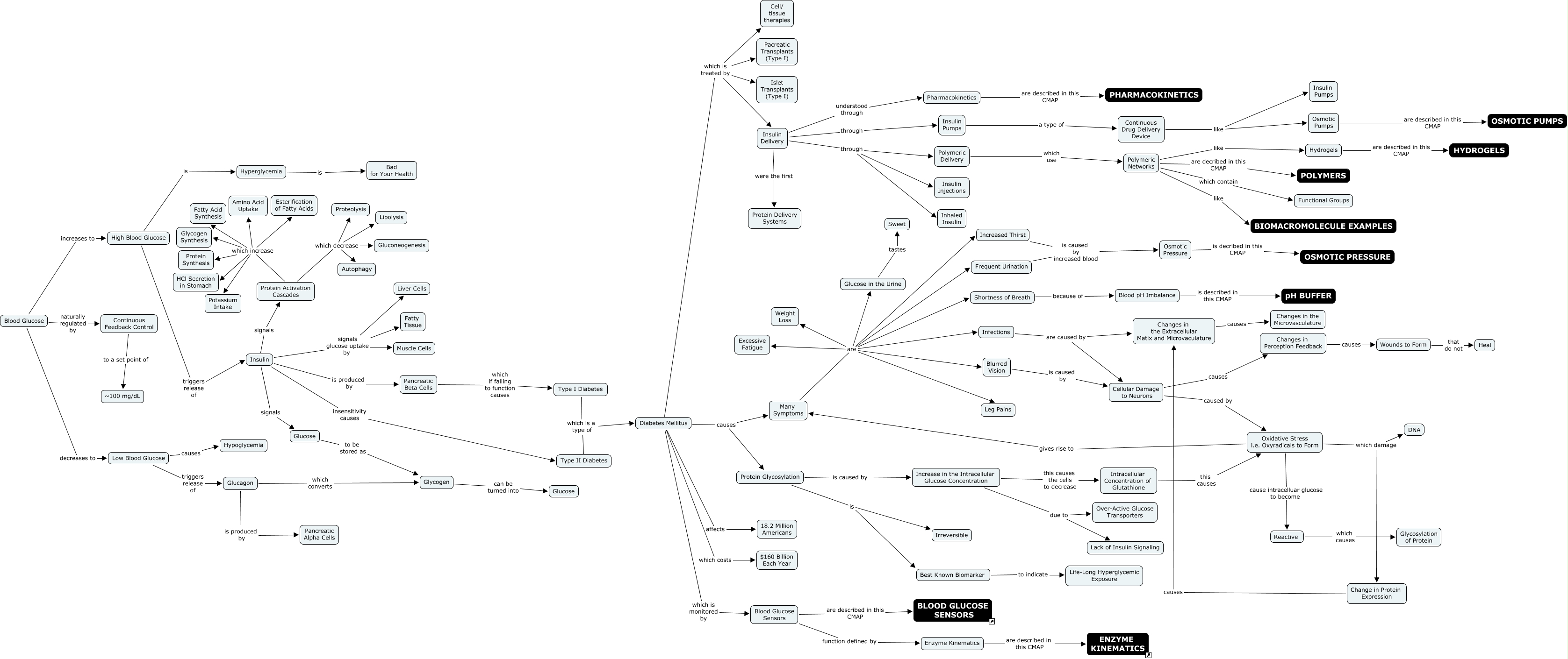
This Concept Map, created with IHMC CmapTools, has information related to: B1102 Diabetes Concept Map.cmap, Diabetes Mellitus which is treated by Cell/ tissue therapies, Diabetes Mellitus which costs $160 Billion Each Year, Insulin Delivery through Polymeric Delivery, Hydrogels are described in this CMAP HYDROGELS, Continuous Feedback Control to a set point of ~100 mg/dL, Changes in the Extracellular Matix and Microvaculature causes Changes in the Microvasculature, Changes in Perception Feedback causes Wounds to Form, Many Symptoms are Excessive Fatigue, Reactive which causes Glycosylation of Protein, Increase in the Intracellular Glucose Concentration due to Lack of Insulin Signaling, Continuous Drug Delivery Device like Insulin Pumps, Protein Activation Cascades which decrease Gluconeogenesis, Change in Protein Expression causes Changes in the Extracellular Matix and Microvaculature, Blood Glucose Sensors are described in this CMAP BLOOD GLUCOSE SENSORS, Best Known Biomarker to indicate Life-Long Hyperglycemic Exposure, Many Symptoms are Shortness of Breath, Intracellular Concentration of Glutathione this causes Oxidative Stress i.e. Oxyradicals to Form, Insulin Delivery understood through Pharmacokinetics, Polymeric Networks which contain Functional Groups, Diabetes Mellitus which is treated by Islet Transplants (Type I)