WARNING:
JavaScript is turned OFF. None of the links on this concept map will
work until it is reactivated.
If you need help turning JavaScript On, click here.
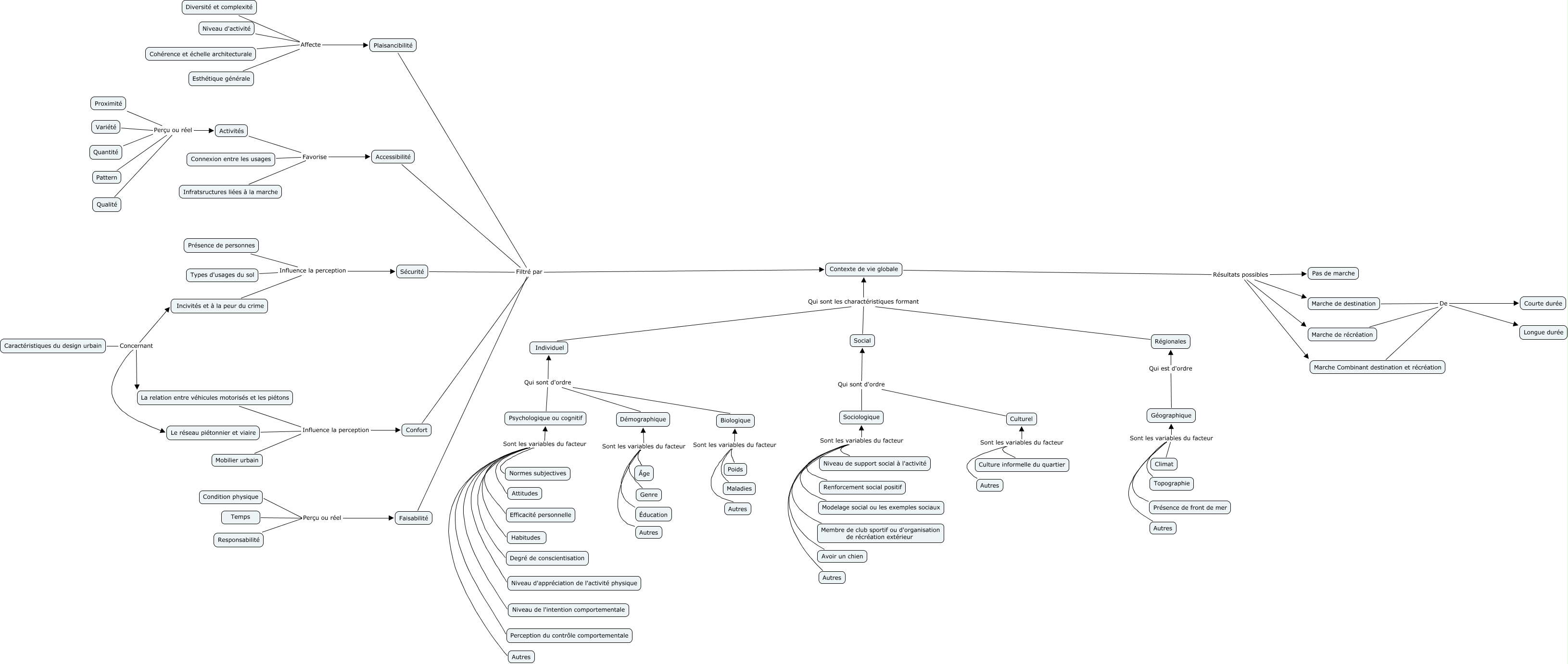
Cette carte de concepts créée avec IHMC CmapTools traite de: inspiré de alfonzo mariela, Âge Sont les variables du facteur Démographique, Régionales Qui sont les charactéristiques formant Contexte de vie globale, Marche de récréation De Longue durée, Contexte de vie globale Résultats possibles Marche de récréation, Autres Sont les variables du facteur Psychologique ou cognitif, Biologique Qui sont d'ordre Individuel, Infratsructures liées à la marche Favorise Accessibilité, Sociologique Qui sont d'ordre Social, Présence de front de mer Sont les variables du facteur Géographique, Attitudes Sont les variables du facteur Psychologique ou cognitif, Marche Combinant destination et récréation De Courte durée, Culture informelle du quartier Sont les variables du facteur Culturel, La relation entre véhicules motorisés et les piétons Influence la perception Confort, Caractéristiques du design urbain Concernant Le réseau piétonnier et viaire, Avoir un chien Sont les variables du facteur Sociologique, Caractéristiques du design urbain Concernant La relation entre véhicules motorisés et les piétons, Le réseau piétonnier et viaire Influence la perception Confort, Niveau de support social à l'activité Sont les variables du facteur Sociologique, Contexte de vie globale Résultats possibles Marche Combinant destination et récréation, Psychologique ou cognitif Qui sont d'ordre Individuel